Content from Welcome
Last updated on 2023-07-26 | Edit this page
Estimated time: 30 minutes
Overview
Questions
- What is The Carpentries and how do we approach teaching?
- What should you expect from this workshop?
Objectives
- Identify common ground with some of your fellow workshop participants.
- Understand a general structure and core goals of The Carpentries.
- Predict what will and will not be covered in this workshop.
- Know where to find The Carpentries Code of Conduct and how to report an incident.
In an online workshop, ensure that captions are turned on.
Pronouns and Names
Using correct names and pronouns (e.g. “she/her”) is important for setting a respectful tone. Learning these is hard to do quickly, so we recommend displaying it prominently during the workshop.
In an online workshop, give everyone a moment to update their display name to reflect how they would like to be addressed.
At an in-person event, we recommend supplying name tags and markers, or using plain paper to create table-displayed name placards.
Note that pronouns are personal and some participants might prefer not to share them. Do not force people to share their pronouns. One reason to avoid pressuring people to share them is to allow people to share their gender identity only when they feel ready to. It is, however, necessary for all participants to use pronouns and names as listed when participants provide them.
For those unfamiliar with the practice of sharing pronouns, these resources may be helpful for further reading:
- The proper use of pronouns in language: https://lgbt.ucsf.edu/pronounsmatter
- The importance of using pronouns: https://www.pronouns.org/
- How to use personal pronouns: https://www.pronouns.org/how
- How to deal with situations when you use the wrong pronoun: https://www.pronouns.org/mistakes

Before The Course Begins
Getting to know each other
If the Trainer has chosen an icebreaker question, participate by writing your answers in the Etherpad.
Code of Conduct
To make clear what is expected, everyone participating in The Carpentries activities is required to abide by our Code of Conduct. Any form of behaviour to exclude, intimidate, or cause discomfort is a violation of the Code of Conduct. In order to foster a positive and professional learning environment we encourage you to:
- Use welcoming and inclusive language
- Be respectful of different viewpoints and experiences
- Gracefully accept constructive criticism
- Focus on what is best for the community
- Show courtesy and respect towards other community members
If you believe someone is violating the Code of Conduct, we ask that you report it to The Carpentries Code of Conduct Committee by completing this form.
Introductions
Hello everyone, and welcome to The Carpentries instructor training. We are very pleased to have you with us.
This Event’s Trainers
To begin class, each Trainer should give a brief introduction of themselves.
(For some guidelines on introducing yourself, see some content from later in the workshop: Workshop Introductions)
Now, we would like to get to know all of you.
Reviewing The Carpentries Experience and Goals
For the multiple choice questions below, please place an “X” next to the response(s) that best apply to you. Then find yourself a spot in the Etherpad below to write a short response to the last question.
Have you ever participated in a Software Carpentry, Data Carpentry, or Library Carpentry Workshop?
- Yes, I have taken a workshop.
- Yes, I have been a workshop helper.
- Yes, I organized a workshop.
- No, but I am familiar with what is taught at a workshop.
- No, and I am not familiar with what is taught at a workshop.
Which of these most accurately describes your teaching experience?
- I have been a graduate or undergraduate teaching assistant for a university/college course.
- I have not had any teaching experience in the past.
- I have taught a seminar, workshop, or other short or informal course.
- I have been the primary or responsible teacher for a university/college course.
- I have taught at the primary or secondary education level.
- I have taught informally through outreach programs, hackathons, libraries, laboratory demonstrations, and similar activities.
Why are you taking this course? What goals do you have for this training?
This exercise should take about 5 minutes for responses, with an optional 10 for additional discussion as time permits.
To make sure everyone has the same context, we will give a brief overview of The Carpentries organization before starting the training.
A Brief Overview of The Carpentries

Software Carpentry, Data Carpentry, and Library Carpentry are official Lesson Programs of The Carpentries. The Carpentries is a global community of volunteer researchers, educators, and others oriented around improving basic computing and data skills for researchers through intensive, short-format workshops.
- Software Carpentry focuses on helping researchers develop foundational computational skills
- Data Carpentry focuses on helping researchers work effectively with their data through its lifecycle
- Library Carpentry focuses on teaching data skills to people working in library- and information-related roles.
The main goal of The Carpentries is not to teach specific skills, per se - although those are covered - but rather, to convey best practices that will enable researchers to be more productive and do better research.
Instructor Training Workshop Overview
The goal of this training is to provide you with the skills and information you need to become a certified Carpentries Instructor. Our expectations of certified Instructors is that they:
- be familiar with and understand how to apply research-based teaching principles, especially as they apply to The Carpentries audience.
- understand the importance of a respectful and inclusive classroom environment; commit to creating such an environment; and be able to identify and implement The Carpentries policies and general practices to accomplish this.
- practice and develop skills in the teaching methods used in The Carpentries workshops.
- learn enough about The Carpentries organisation to know where to go for help, how to start organizing a workshop, and how to get involved with community activities.
These four goals are broken down into four main themes of content:
How Learning Works
One of our main emphases will be discussing the “best practices” of teaching. We will be introducing you to a handful of key educational research findings and demonstrating how they can be used to help people learn better and faster.
Building Teaching Skill
Just like learning a new language, a musical instrument, or a sport, teaching is a skill that requires practice and feedback. We will have many opportunities to practice and give each other feedback throughout this workshop.
Creating a Positive Learning Environment
One part of making this a productive experience for all of us is a community effort to treat one another with kindness and respect. The Code of Conduct is one piece of this. We will also be discussing and practicing teaching techniques to create a positive and welcoming environment in your classrooms, and will spend some time talking about why this is important.
The Carpentries History and Culture
In addition to the teaching practices and philosophy that have been adopted by The Carpentries community, it is helpful to become familiar with our community structure and organisational procedures as you prepare to join our Instructor community. The greatest asset of The Carpentries is people like you - people who want to help researchers learn new skills and share their own experience and enthusiasm. Meeting your fellow trainees and Instructor Trainers at this event is your first step into The Carpentries community.
What We Leave Out
We will not be going over Data Carpentry, Library Carpentry, or Software Carpentry workshop content in detail (although you will gain familiarity with some of the content through the exercises), This workshop is a significant requirement for becoming a certified Carpentries Instructor. The additional steps for certification, called Checkout, will require that you dig into the workshop content yourself. We will talk about checkout requirements more in part 3 of this training.
We also do not discuss how to develop lessons, although we do mention some aspects of lesson design. We include this information to help you as an instructor identify the important components of lessons for high impact, inclusive teaching. The Carpentries now has a growing subcommunity dedicated to lesson development, along with its own onboarding curriculum. For more on lesson development, see The Carpentries website.
If there is a particular topic that you would like us to address, let the Trainers know.
What Questions Do You Have?
We hope and expect that you will have many questions during this training! Please do not keep them to yourself. If you find something unclear, chances are good that others will have the same question, too. It is ok to ask even if you think you might have missed an answer already given (e.g. during a distracted moment or a dropped connection)! Depending on the time available, your Trainers may ask you to share your questions verbally, in the Etherpad, or otherwise.
Now that we have a road map of what we are covering we are ready to begin our training. Our goal is that by the end, you will have acquired some new knowledge, confidence, and skills that you can use in your teaching practice in general and in teaching Carpentries workshops specifically.
Key Points
- The Carpentries is a community of practice. We strive to provide a welcoming environment for all learners and take our Code of Conduct seriously.
- This episode sets the stage for the entire workshop. The introductions and exercises help everyone begin to develop a relationship and trust.
- This workshop will cover evidence-based teaching practices and how they apply specifically to The Carpentries.
- Learner motivation and prior knowledge vary widely, and can be quickly assessed with a multiple choice question.
Content from Building Skill With Practice
Last updated on 2023-07-26 | Edit this page
Estimated time: 60 minutes
We will now get started with a discussion of how learning works. We will begin with some key concepts from educational research and identify how these principles are put into practice in Carpentries workshops.
Overview
Questions
- How do people learn?
- Who is a typical Carpentries learner?
- How can we help novices become competent practitioners?
Objectives
- Compare and contrast the three stages of skill acquisition.
- Identify a mental model and an analogy that can help to explain it.
- Apply a concept map to explore a simple mental model.
- Understand the limitations of knowledge in the absence of a functional mental model.
- Create a formative assessment to diagnose a broken mental model.
The Carpentries Pedagogical Model
The Carpentries aims to teach computational competence to learners. We take an applied approach, avoiding the theoretical and general in favor of the practical and specific. By showing learners how to solve specific problems with specific tools and providing hands-on practice, we develop learners’ confidence and lay the foundation for future learning.
A critical component of this process is that learners are able to practice what they are learning in real time, get feedback on what they are doing, and then apply those lessons learned to the next step in the learning process. Having learners help each other during the workshops also helps to reinforce concepts taught during the workshops.
A Carpentries workshop is an interactive event – for learners and instructors. We give and receive feedback throughout the course of a workshop. We incorporate assessments within the lesson materials and ask for feedback on sticky notes during lunch breaks and at the end of each day.
One reason why practice and feedback are so important is because a Carpentries workshop is not simply a source of information; it is the starting point for development of a new skill. To understand what this means, we will start by exploring what research tells us about skill acquisition and development of a “mental model.”
The Acquisition of Skill
Our approach is based on the work of researchers like Patricia Benner, who applied the Dreyfus model of skill acquisition in her studies of how nurses progress from novice to expert (see also books by Benner). This work indicates that through practice and formal instruction, learners acquire skills and advance through distinct stages. In simplified form, three stages of this model are:
-
Novice: someone who does not know what they do not know, i.e., they do not yet know what the key ideas in the domain are or how they relate. Novices may have difficulty formulating questions, or may ask questions that seem irrelevant or off-topic as they rely on prior knowledge, without knowing what is or is not related yet.
Example: A novice learner in a Carpentries workshop might never have heard of the bash shell, and therefore may have no understanding of how it relates to their file system or other programs on their computer.
-
Competent practitioner: someone who has enough understanding for everyday purposes. They will not know all the details of how something works and their understanding may not be entirely accurate, but it is sufficient for completing normal tasks with normal effort under normal circumstances.
Example: A competent practitioner in a Carpentries workshop might have used the shell before and understand how to move around directories and use individual programs, but they might not understand how they can fit these programs together to build scripts and automate large tasks.
-
Expert: someone who can easily handle situations that are out of the ordinary.
Example: An expert in a Carpentries workshop may have experience writing and running shell scripts and, when presented with a problem, immediately sees how these skills can be used to solve the problem.
Note that how a person feels about their skill level is not included in these definitions! You may or may not consider yourself an expert in a particular subject, but may nonetheless function at that level in certain contexts. We will come back to the expertise of the Instructor and its impact – positive and negative – on teaching, in the next episode. For now, we are primarily concerned with novices, as this is The Carpentries’ primary target audience.
It is common to think of a novice as a sort of an “empty vessel” into which knowledge can be “poured.” Unfortunately, this analogy includes inaccuracies that can generate dangerous misconceptions. In our next section, we will briefly explore the nature of “knowledge” through a concept that helps us differentiate between novices and competent practitioners in a more useful and visual way. This, in turn, will have implications for how we teach.
Building a Mental Model
Testimonial
All models are wrong, but some are useful.
- George Box, statistician
Understanding is never a mirror of reality, even for an expert; rather, it is an internal representation based on our experience with a subject. This internal representation is often described as a mental model. A mental model allows us to extrapolate, or make predictions beyond and between the narrow limits of experience and memory, filling in gaps to the point that things “make sense.”
As we learn, our mental model evolves to become more complex and, most importantly, more useful. A useful model makes reasonable predictions and fits well within the range of things we are likely to encounter. While there will always be inaccuracies – or “misconceptions” – these do not interfere with day-to-day functioning. A useful model does not seize up or break down entirely as new concepts are added.
The power (and limitations) of analogies
Some mental models can be succinctly summarized by comparison to something else that is more universally understood. Good analogies can be extraordinarily useful when teaching, because they draw upon an existing mental model to fill in another, speeding learning and making a memorable connection. However, all analogies have limitations! If you choose to use an analogy, be sure its usefulness outweighs its potential to generate misconceptions that may interfere with learning.
Analogy Brainstorm
- Think of an analogy to explore. Perhaps you have a favorite that relates to your area of professional interest, or a hobby. If you prefer to work with an example, consider this common analogy from education: “teaching is like gardening.”
- Share your analogy with a partner or group. (If you have not yet done so, be sure to take a moment to introduce yourself, first!) What does your analogy convey about the topic? How is it useful? In what ways is it wrong?
This activity should take about 10 minutes.
Analogies at Work: “Software Carpentry”
People often ask where our name came from. Greg Wilson has this to say:
“Brent Gorda and I came up with the name in 1998 to differentiate what we were teaching from software engineering. That’s about digging the Channel Tunnel; we’re about the computational equivalent of hanging drywall.”
The word “carpentry” acts as a metaphor – a type of analogy – inspiring a comparison with something concrete, hands on, practical, and useful. This clearly conveys the purpose of our organization: to support computational skill development among working practitioners who need the right tools and practices to be effective day to day.
A mental model may be represented as a collection of concepts and facts, connected by relationships. The mental model of an expert in any given subject will be far larger and more complex than that of a novice, including both more concepts and more detailed and numerous relationships. However, both may be perfectly useful in certain contexts.
Returning to our example levels of skill development:
- A novice has a minimal mental model of surface features of the domain. Inaccuracies based on limited prior knowledge may interfere with adding new information. Predictions are likely to borrow heavily from mental models of other domains which seem superficially similar.
- A competent practitioner has a mental model that is useful for everyday purposes. Most new information they are likely to encounter will fit well with their existing model. Even though many potential elements of their mental model may still be missing or wrong, predictions about their area of work are usually accurate.
- An expert has a densely populated and connected mental model that is especially good for problem solving. They quickly connect concepts that others may not see as being related. They may have difficulty explaining how they are thinking in ways that do not rely on other features unique to their own mental model.
Mapping a Mental Model
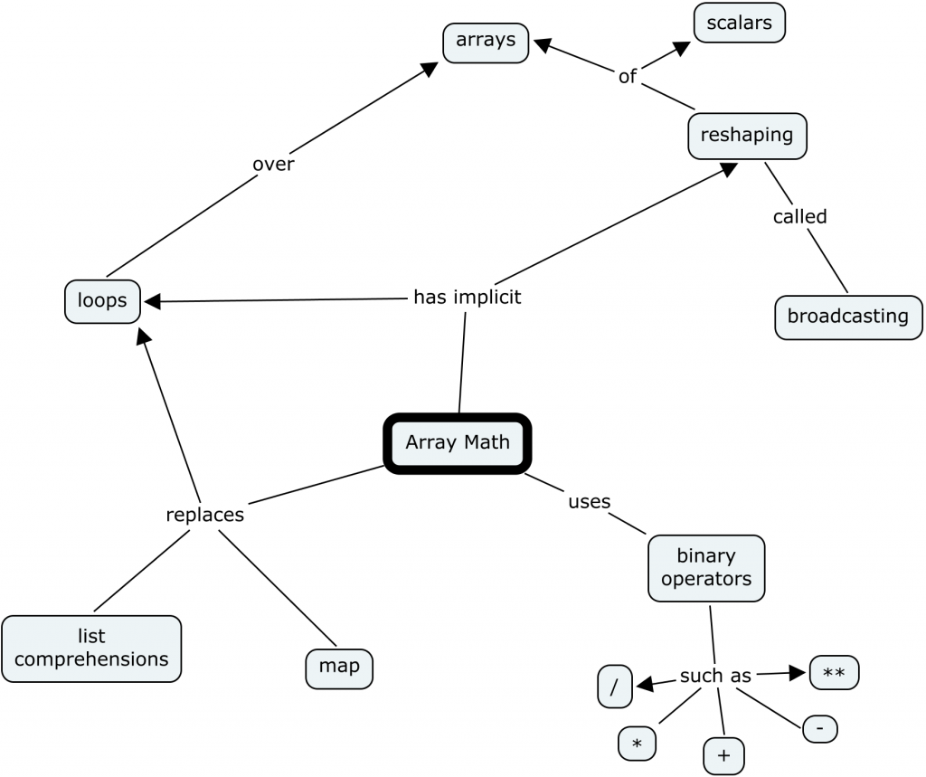
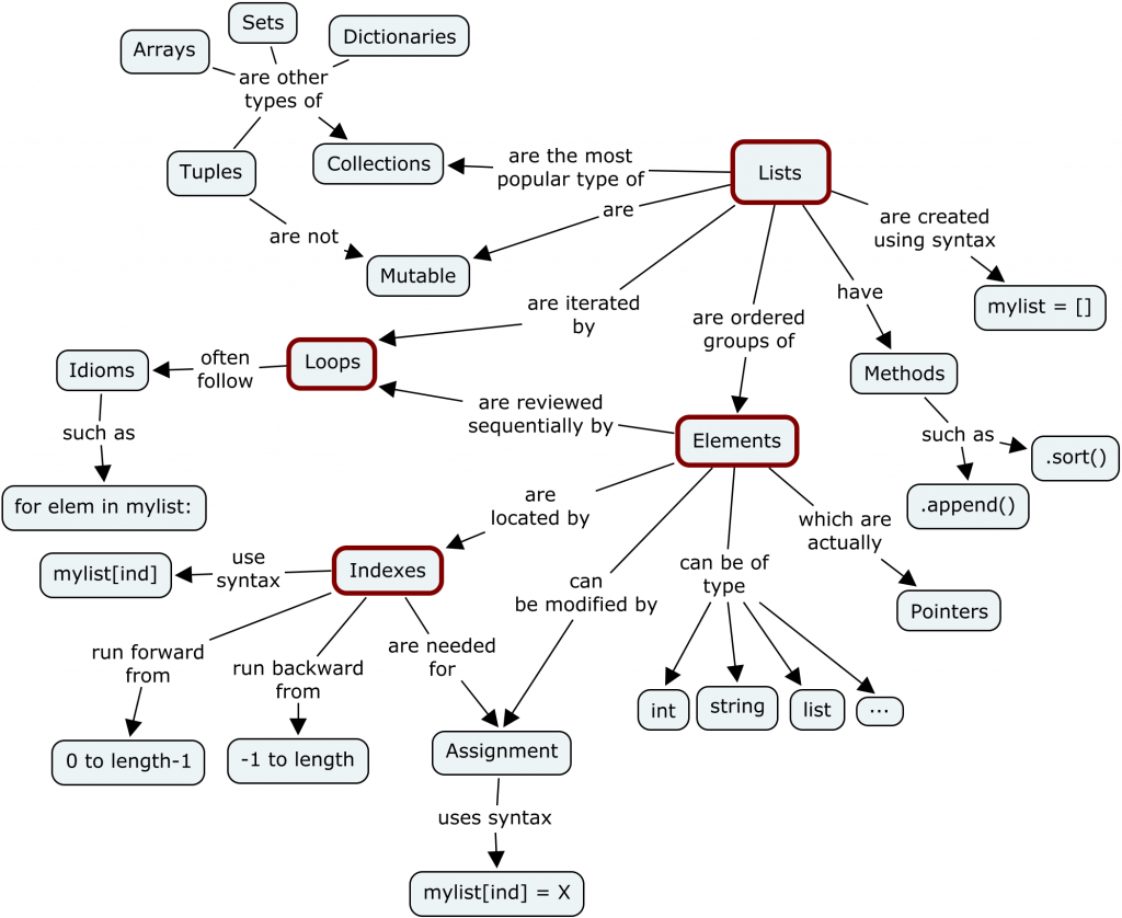
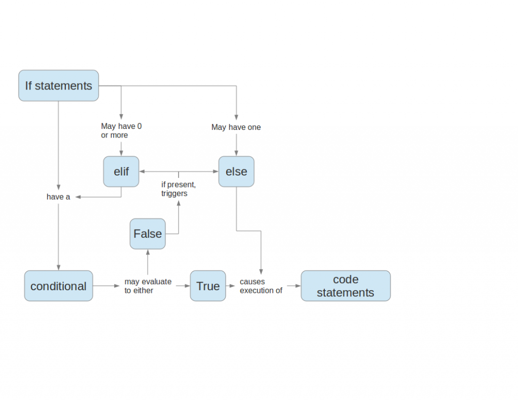
People often request to see more examples of concept maps. These are some examples linked from a previous version of the curriculum:
- Array Math
- Conditionals
- Creating and Destroying Files
- Sets and Dictionaries in Python
- Input and Output
- Lists and Loops
- Git Version Control
Most of these are much larger than our recommended limit for the activity. It can be helpful to make a larger map and then narrow down to a smaller one.
Most people do not naturally visualize a mental model as a diagram of concepts and relationships. Mental models are complicated! Yet, visual representation of concepts and relationships can be a useful way to explore and understand hidden features of a mental model.
There are certain ways in which you may routinely use visual organizers, such as flow charts or biochemical pathway diagrams. A more general tool that is useful for exploring any network of concepts and relationships is a concept map. Pioneered for classroom use by John Novak in the 1970s, a concept map asks you to identify which concepts are most relevant to a topic at hand and – critically – to identify how they are connected. It can be quite difficult to identify and organize these connections! However, the process of forcing abstract knowledge into a visual format can force you to name connections that you might otherwise have quietly assumed, or illuminate gaps that you may not have been aware of. Especially where analogies are not available, concept mapping can help you to make your mental model of a concept more clear to yourself or others.
As an example, consider a mental model of the relationship between a small ball and water in a full glass.
The concept map below illustrates a simple mental model that a young child might develop after putting the ball in the water.
Give a child balls of three different sizes, and they might put together a somewhat more complex mental model, perhaps illustrated as:
Mapping a Mental Model
On a piece of paper, draw a simplified concept map of the same concept you discussed in the last activity, but this time without the analogy. What are 3-4 core concepts involved? How are those concepts related? (Note: if you would like to try out an online tool for this exercise, visit https://excalidraw.com .)
In the Etherpad, write some notes on this process. Was it difficult? Do you think it would be a useful exercise prior to teaching about your topic? What challenges might a novice face in creating a concept map of this kind?
This exercise should take about 5 minutes.
Misconceptions
The mental model above connects a ball to the water it can displace, recognizing that ‘more’ ball can move ‘more’ water. This mental model is perfectly functional for a child who wants to have fun splashing water around. It may endure in this way for several years of beaches and bathtubs.
However, when this child is asked to predict what would happen to the water if a ball were not bigger or smaller but heavier or lighter, they will naturally apply their existing mental model to the task. BUT…
What a surprise! The challenge presented by this new information is that it clashes with the pre-existing mental model, to which it seemed to apply. This prior knowledge needs to be adjusted to a new understanding that incorporates the difference between properties of mass and volume.
When mental models break, learning can occur more slowly than you might expect. The longer a prior model was in use, and the more extensively it has to be unlearned, the more it can actively interfere with the incorporation of new knowledge. Our child may quickly adapt to this new information if they had never thought much about mass before and were simply trying out an existing mental model on a new situation. However, if they had extensive experience with balls that were both larger and heavier (for example), it may take longer to unlearn what they thought they understood about mass.
Most mental models worth mapping are not so simple. Yet, forcing complex ideas in to this simplified format can be useful when preparing to teach, because it forces you to be explicit about exactly what concepts are at the heart of your topic, and to name relationships between them.
Types of Misconceptions
Correcting learners’ misconceptions is at least as important as presenting them with correct information. There are many ways of classifying different types of misconceptions. For our purposes, it is useful to consider 3 broad categories:
- Simple factual errors. These exist in isolation from any deeper understanding. These are the easiest to correct. Example: believing that Vancouver is the capital of British Columbia.
- Broken models. These occur when inaccuracies explain relationships and generate predictions (often successfully!) in an existing mental model. These take time to address, demanding that learners reason carefully through examples to see contradictions. Examples: believing that motion and acceleration must always be in the same direction, or that seasons are related to the shape of the earth’s orbit.
- Fundamental beliefs, which are deeply connected to a learner’s social identity and are the hardest to change. Examples: “the world is only a few thousand years old” or “human beings cannot affect the planet’s climate”. “I am not a computational person” may, arguably, also fall into this category of misconception.
The middle category of misconceptions is the most useful type to watch out for in Carpentries workshops. While teaching, we want to expose learners’ broken models so that we can help them begin to deconstruct them and build better ones in their place.
Anticipating Misconceptions
Describe a misconception you have encountered as a teacher or as a learner.
This exercise should take about 5 minutes.
Using Formative Assessment to Identify Misconceptions
In order to effectively root out pre-existing misconceptions that need to be un-learned and stop quietly developing misconceptions in their tracks, an Instructor needs to be actively and persistently looking for them. But how?
Like so many challenges we will discuss in this training, the answer is feedback. In this case, we want feedback that allows us to assess the developing mental model of a trainee in highly specific ways, to verify that learning is proceeding according to plan and not careening off in some unpredicted direction. We want to get this feedback while we teach so that we can respond to that information and adapt our instruction to get learners back on track.
This kind of assessment has a name: it is called formative assessment because it is applied during learning to form the practice of teaching and the experience of the learner. This is different from exams, for example, which sum up what a participant has learned but are not used to guide further progress and are hence called summative.
Feedback from formative assessment illuminates misconceptions for both Instructors and learners. It also provides reassurance on both sides when learning is proceeding on track! It is far more reliable than reading faces or using feelings of comfort as a metric, which tends to be what Instructors and learners default to otherwise.
Formative Assessments
Any instructional tool that generates feedback that is used in a formative way can be described as “formative assessment.” Based on your previous educational experience (or even this training so far!) what types of formative assessments do you know about?
Write your answers in the Etherpad; or go around and have each person in the group name one.
This exercise should take about 5 minutes.
Formative assessments can serve many purposes other than hunting down misconceptions, such as verifying engagement or supporting memory consolidation. We will discuss some of these functions in later episodes. In this section, we are interested quite narrowly in evaluating mental models.
One example of formative assessment that can be used to tease out misconceptions is the multiple choice question (MCQ). When designed carefully, these can target anticipated misconceptions with surgical precision. For example, suppose we are teaching children multi-digit addition. A well-designed MCQ would be:
Q: what is 27 + 15 ?
a) 42
b) 32
c) 312
d) 33
The correct answer is 42, but each of the other answers provides valuable insight.
Identify the Misconceptions
Choose one wrong answer and write in the Etherpad what misconception is associated with that wrong answer. This discussion should take about 5 minutes.
- If the child answers 32, they are throwing away the carry completely.
- If they answer 312, they know that they cannot just discard the carried ‘1’, but do not understand that it is actually a ten and needs to be added into the next column. In other words, they are treating each column of numbers as unconnected to its neighbors.
- If they answer 33 then they know they have to carry the 1, but are carrying it back into the same column it came from.
Each of these incorrect answers has diagnostic power Each answer looks like it could be right: silly answers like “a fish!” offer therapeutic comedy but do not provide insight; nor do answers that are wrong in random ways. “Diagnostic power” means that each of the wrong choices helps the instructor figure out precisely what misconceptions learners have adopted when they select that choice.
Formative assessments are most powerful when:
- all learners are effectively assessed (not only the most vocal ones!) AND
- an instructor responds promptly to the results of the assessment
An instructor may learn they need to change their pace or review a particular concept. Using formative assessment effectively to discover and address misconceptions is a teaching skill that you can develop with reflective practice.
Handling Outcomes
Formative assessments allow us as instructors to adapt our instruction to our audience. What options do we have if a majority of the class chooses:
- mostly one of the wrong answers?
- mostly the right answer?
- an even spread among options?
Choose one of the above scenarios and compose a suggested response to it in the Etherpad.
This discussion should take about 5 minutes.
- If the majority of the class votes for a single wrong answer, you have a widespread misconception and can stop to examine and correct that misconception.
- If most of the class votes for the right answer, it is ok to explain the answer and move on. Helpers can make themselves available to assist anyone who still feels uncertain.
- If answers are pretty evenly split between options, learners may be guessing randomly, reflecting an absent mental model rather than a broken one. In this case it is a good idea to go back to a point where everyone was on the same page.
Designing a few MCQs with diagnostic power is useful when preparing to teach even if they are never used, for the same reason that concept mapping can be useful: it forces the instructor to think about the learners’ mental models and try to anticipate how they might be broken. In short, it helps Instructors to put themselves into the learners’ heads and see the topic from their point of view. We will talk more about the process of preparing to teach in a later episode.
The Importance of Going Slowly
It takes work to actively assess mental models throughout a workshop; this also takes time. This can make Instructors feel conflicted about using formative assessment routinely. However, the need to conduct routine assessment is not the only reason why a workshop should proceed more slowly than you think.
One key insight from research on cognitive development is that novices, competent practitioners, and experts each need to be taught differently. In particular, presenting novices with a pile of facts early on is counter-productive, because they do not yet have a model or framework to fit those facts into. In fact, presenting too many facts too soon can actually reinforce an incorrect mental model. (This is a key problem with the “empty vessel” analogy described earlier.)
Most learners coming to Carpentries lessons are novices, and do not have a strong mental model of the concepts we are teaching. Thus, our primary goal is not to teach the syntax of a particular programming language, but to help them construct a working mental model so that they have something to attach facts to. In other words, our goal is to teach people how to think about programming and data management in a way that will allow them to learn more easily on their own or understand what they might find online.
Testimonial
If someone feels it is too slow, they will be a bit bored. If they feel it is too fast, they will never come back to programming. — Kunal Marwaha, SWC Instructor
If our goal is to help novices construct an accurate and useful mental model of a new intellectual domain, this will impact our teaching. For example, we principally want to help learners form the right categories and make connections among concepts. We do not want to overload them with a slew of unrelated facts, as this will be confusing.
An important practical implication of this latter point is the pace
at which we teach.
In the first main episode of Software Carpentry’s lesson on the Unix
shell, which covers “Navigating Files and Directories”, there are
only four “commands” for 40 minutes of teaching. Ten minutes per command
may seem glacially slow, but that episodes’s real purpose is to teach
learners about paths; later on, they will learn about history,
wildcards, pipes and filters, command-line arguments, redirection, and
all the other big ideas on which the shell depends, and without which
people cannot understand how to use commands.
That mental model of the shell also includes things like:
- Anything you repeat manually, you will eventually get wrong (so let
the computer repeat things for you by using tab completion and the
historycommand). - Lots of little tools, combined as needed, are more productive than a handful of programs. (This motivates the pipe-and-filter model.)
These two examples illustrate something else as well. Learning consists of more than “just” adding information to mental models; creating linkages between concepts and facts is at least as important. Telling people that they should not repeat things, and that they should try to think (by analogy) in terms of little pieces loosely joined, both set the stage for discussing functions. Explicitly referring back to pipes and filters in the shell when introducing functions helps solidify both ideas.
Meeting Learners Where They Are
One of the strengths of Carpentries workshops is that we meet learners where they are. Carpentries Instructors strive to help learners progress from whatever starting point they happen to be at, without making anyone feel inferior about their current practices or skillsets. We do this in part by teaching relevant and useful skills, building an inclusive learning environment, and continually getting (and paying attention to!) feedback from learners. We will be talking in more depth about each of these strategies as we go forward in our workshop.
Key Points
- Our goal when teaching novices is to help them construct useful mental models.
- Exploring our own mental models can help us prepare to convey them.
- Constructing a useful mental model requires practice and corrective feedback.
- Formative assessments provide practice for learners and feedback to learners and instructors.
Content from Part 1 Break
Last updated on 2023-07-26 | Edit this page
Estimated time: 0 minutes
Take a break. If you can, move around and look at something away from your screen to give your eyes a rest.
Content from Expertise and Instruction
Last updated on 2023-07-26 | Edit this page
Estimated time: 45 minutes
Examining Your Expertise
Overview
Questions
- Does subject expertise make someone a great teacher?
- How are we (as Instructors) different from our learners and how does this impact our teaching?
Objectives
- Explain what differentiates an expert from a competent practitioner.
- Describe at least two examples of how expertise can help and hinder effective teaching.
- Identify strategies for becoming aware of your expert awareness gap.
- Demonstrate strategies for avoiding dismissive language.
In the last episode, we discussed the transition from novice to competent practitioner through formation of a functional mental model. We now shift our attention to experts. The expert we want to talk about is you!
Even if you do not yet think of yourself as an expert, you may nonetheless have advanced to the point where some of these key characteristics – and potential pitfalls – apply to you. We will discuss what distinguishes expertise from novices/competent practitioners, how being an expert can make it more difficult to teach novices, and some tools to help instructors identify and overcome these difficulties.
What Makes an Expert?
An earlier topic described a key difference between novices and competent practitioners. Novices lack a mental model, or have only a very incomplete model with limited utility. Competent practitioners have mental models that work well enough for most situations. How are experts different from both of these groups?
What Is An Expert?
What is something that you are an expert in? How does your experience when you are acting as an expert differ from when you are not an expert?
This discussion should take about 5 minutes.
In reviewing the answers to the question above you will find that the expert experience amounts to much more than just knowing more facts. Competent practitioners can memorize a lot of information without any noticeable improvement to their performance. So, what makes an expert? The answer is that experts have more connections among pieces of knowledge that help them think and problem-solve quickly; more “short-cuts”, if you will.
This brings us back to our mental model diagrams, where facts are nodes and relationships are arcs. The greater connectivity of a mental model allows experts to:
- see connections between two topics or ideas that no one else can see
- see a single problem in several different ways
- know how to solve a problem, or “what questions to ask”
- jump directly from a problem to its solution because there is a direct link between the two in their mind. Where a competent practitioner would have to reason “A therefore B therefore C therefore F”, the expert can go from A to F in a single step (“A therefore F”).
We will expand on some of these below and how they can manifest in the way you teach.
Expertise and Teaching
Because your learners’ mental models will likely be less densely connected than your own, a conclusion that seems obvious to you will not seem that way to your learners. It is important to explain what you are doing step-by-step, and how each step leads to the next one.
Mind The Gap
The problem with this is that when you are used to going from A to F in a single leap, it can be very hard to remember that novices need to go through steps B and C before they can understand the connection between A and F. Experts are frequently so familiar with their subject that they can no longer imagine what it is like to not understand the world that way. This phenomenon is known in the literature as an expert blind spot.
Expert Awareness Gap
In The Carpentries, we aim to create an inclusive environment. We prefer to refer to this phenomenon as the expert awareness gap to be consistent with our objective to use inclusive language. It can be exclusionary to use a term that relates to a disability for other purposes. We introduce both terms, however, to help you as future instructors engage with these ideas in the literature and with people outside of The Carpentries community.
In evaluating potential terms, one instructor provided the following thoughts:
I like expert awareness gap because it is more precise than blind spot (it is not about seeing, but about noticing) and feels more of a surmountable challenge than a disadvantage. To me a disadvantage can sometimes feel like a thing that exists as a fact, like an inevitable consequence, but a gap is a thing to be bridged– and we certainly want instructors to try to overcome (or mitigate) their expert awareness gap
Awareness gaps can lead to some interesting reversals in the classroom. While deep expertise in a subject area can be valuable when teaching, it can also create obstacles that must be overcome with practice. People with less expertise, who still remember what it is like to have to learn the things, can be better equipped to anticipate novice misconceptions compared with an expert who has not learned to identify their awareness gaps.
What does this mean for you? If you have deep expertise in the subject you are hoping to teach, listen carefully to your learners, and seek out less-expert colleagues to discuss your teaching plans. If, on the other hand, you still feel new to your subject area – perhaps you even feel a little tentative about whether you are “expert enough” to teach – take heart! Your explanations may be more likely to meet novice learners where they are.
Awareness Gaps
- Is there anything you are learning how to do right now? Can you identify something that you still need to think about, but your teacher can do without thinking about it?
- Think about the area of expertise you identified for yourself earlier. What could a potential awareness gap be?
This exercise should take about 5 minutes.
Switching Language
If you worked in the USA in the same building as something called a “delicatessen”, you might invite a friend to meet you at “the deli” or simply at “the restaurant” and expect them to know what you mean, because you naturally use these terms interchangeably. Yet, someone less familiar with US English might hesitate, wondering if these words mean the same thing, or close enough, under the circumstances. Similarly, in a Carpentries workshop, an Instructor may start a workshop talking about “Unix”, but then automatically start using words like “Bash” and “shell” without noticing that learners are struggling to figure out how these two new words are related.
Novice learners can be confused by interchangeable use of more than just vocabulary. In programming, multiple forms of notation may be used to reference a column in a data frame, for example, with the same effect. Instructors may use absolute file paths in one place, then default to relative file paths elsewhere without noticing that explanation is required. Or, they may assume that a learner who has an absolute file path will be able to navigate to the file in a GUI.
What do you use interchangeably?
In the Etherpad, share an example of words or notation that you sometimes use to accomplish or refer to the same thing. If possible, try to think of an example that might occur in a Carpentries workshop.
Building awareness of how you can represent the same concept in multiple different ways will help you avoid doing so without explanation while teaching.
This exercise should take about 5 minutes.
What Problem?
Experts are also better at diagnosing errors than novices or competent practitioners. If faced with an error message while teaching, an expert will often automatically diagnose and solve a problem before a novice has even finished reading the error message. Because of this, it is very important while teaching to be explicit about the process you are using to engage with errors, even if they seem trivial to you, as they often will.
Diagnosis
What is an error message that you encounter frequently in your work? (These are often syntax errors.) Take a few minutes to plan out how you would explain that error message to your learners. Write the error and your explanation in the Etherpad.
This discussion should take about 5 minutes. (Optionally, this may be discussed in group breakouts, adding 5 minutes.)
“Just” and Other Dismissive Language
Instructors want to motivate learners! We will talk more about motivation in a later episode. But here, we will take a moment to recognize one ineffective strategy often deployed by experts who want learners to believe that a task is as easy as they think it is. This often manifests in using the word “just” in explanations, as in, “Look, it is easy, you just… (wave magic wand with undecipherable incantations)” This language gives learners the very clear signal that the person helping them thinks their problem is trivial and that there must be something wrong with them if they do not experience it that way.
With practice, we can change the way we speak to avoid dismissive language and replace it with more positive and motivating word choices.
Changing Your Language
- What other words or phrases, besides “just”, can have the same effect of dismissing the experience of finding a subject difficult or unclear?
- Propose an alternate phrasing for one of the suggestions above.
Write your examples and alternatives in the Etherpad.
This exercise should take about 5 minutes.
It is hard to break the habit of trying to convince learners that a task is “easy”! A few alternatives might include statements like:
- “This task will become really easy once you have learned how to do it.”
- “We only need to learn two new commands to accomplish the next task.”
- “This task may feel like it will take you all year to learn, but in my experience it will take you a lot less time than that to master it.”
“Any Questions?”
Another well-intended move that can go wrong in the presence of awareness gaps is the call for questions. An Instructor may accidentally dismiss learner confusion by asking for questions in a way that reveals that they do not actually expect that anyone will have them. Asking, “Does anyone have any questions?” implies that most people will not; the shorter the wait time before moving on, the more this implication is magnified. Instead, consider asking “What questions do you have?” and leaving a healthy pause for consideration. This firmly establishes an expectation that people will, indeed, have questions, and should challenge themselves to formulate them.
You Are Not Your Learners
As you seek to re-acquaint yourself with the novice experience, it can be tempting to think back to your own experiences getting started in programming. Trips down memory lane can be productive! However, it is important that you take care not to generalize from your experience to that of your novice learners.
We will talk more about knowing your audience in a later episode. For now, here are two points to keep in mind when contemplating the learner experience
- In most cases a researcher’s primary goal is not to learn programming, but to do better and more efficient research. They may not wish to take the time to learn how fundamental syntax or data structures work, or to learn any ‘fun facts’ that are not strictly necessary; they just want to know how to get their work done. This does not mean they never will be interested – maybe this is how you got your start, too! But if you began with an interest in programming, keep in mind that this can make their learning experience very different from yours.
- Some researchers have avoided learning programming previously because they believe that the time investment will be excessive and will interfere with their other work. These kinds of beliefs can make their motivation to persevere more fragile than yours might have been when you got started.
The Carpentries Is Not Computer Science
Many of the foundational concepts of computer science, such as computability, are difficult to learn and not immediately useful. This does not mean that they are not important, or are not worth learning, but if our aim is to convince people that they can learn this stuff, and that doing so will help them do more research faster, they are less compelling than things like automating repetitive tasks.
Expert Advantages
As we have seen, the high connectivity of an expert’s mental model poses challenges while teaching novices. However, that is not to say that experts cannot be great teachers! Because of their well-connected knowledge, self-aware experts are well-poised to help students make meaningful connections, to confidently turn an error into a learning opportunity, or to explain a complex topic in multiple ways. Experts can be highly effective as long as they learn to identify and correct for their own expert awareness gaps. Whether or not you identify as an expert, we hope this episode has started you on the path toward developing that skill.
The Importance of Practice (Again)
How can you make sure that expert awareness gaps are not negatively affecting your workshop? Keep in touch with your learners through frequent formative assessment! If you stumble into an expert awareness gap, create confusion by using interchangeable terms, or accidentally discourage rather than inviting questions, formative assessment has the power to bring these problems to the surface. As you develop teaching skill, you may be able to avoid these pitfalls. Until then, becoming aware of when they occur will help you to keep their impact under control.
Key Points
- Experts face challenges when teaching novices due to expert awareness gaps.
- Things that seem easy to us are often not experienced that way by our learners.
- With practice, we can develop skills to overcome our expert awareness gaps.
Content from Memory and Cognitive Load
Last updated on 2023-07-26 | Edit this page
Estimated time: 45 minutes
In our final topic in how people learn (and therefore, how we can be more effective instructors), we will be learning more about human memory: specifically, how to remove unnecessary “load” in order to facilitate learning.
Overview
Questions
- What is cognitive load and how does it affect learning?
- How can we design instruction to work with, rather than against, memory constraints?
Objectives
- Remember the quantitative limit of human memory.
- Distinguish desirable from undesirable cognitive load.
- Evaluate cognitive load associated with a learning task.
Types of Memory
Learning involves memory. For our purposes, human memory can be divided into two different layers. The first is called long-term. It is where we store persistent information like our friends’ names and our home address. It is essentially unbounded (barring injury or disease, we will die before it fills up) but it is slow to access.
Our second layer of memory is called short-term. This is the type of memory you use to actively think about things and is often called working memory. It is much faster, but also much smaller: in 1956, George Miller estimated that the average adult’s short-term memory could hold 7±2 items for a few seconds before things started to drop out. This is why phone numbers are typically 7 or 8 digits long: back when phones had dials instead of keypads, that was the longest sequence of numbers most adults could remember accurately for as long as it took the dial to go around and around.
More recent research suggests that short-term memory is actually even smaller than this. Regardless of its exact size, which may differ across people and contexts, we know that short-term memory is limited. This has important implications for teaching. If we present our learners with large amounts of information, without giving them the opportunity to practice using it (and thereby transfer it into long-term memory), they will not retain the material as well as if we present small amounts of information interspersed with practice opportunities. This is yet another reason why going slowly and using frequent formative assessment is important.
Test Your Working Memory
This website implements a short test of working memory: https://miku.github.io/activememory/
What was your score? If you are comfortable, share your answer in the Etherpad.
If you are unable to use this activity, ask your Trainer to implement the analog version of this test.
This exercise should take about 5 minutes.
Test Your Working Memory - Analog version (5 min)
Read the following list and try to memorize the items in it:
cat, apple, ball, tree, square, head, house, door, box, car, king, hammer, milk, fish, book, tape, arrow, flower, key, shoe
Without looking at the list again, write down as many words from the list as you can. How many did you remember? Write your answer in the Etherpad.
Most people will have found they only remember 5-7 words. Those who remember less may be experiencing distraction, fatigue, or (as we will learn shortly) “cognitive overload.” Those who remember more are almost invariably deploying a memory management strategy.
Strategies For Memory Management
Because short-term memory is limited, we can support learners by not flooding their short term memory with too many separate pieces of information. Does this mean we should teach fewer concepts? Yes! However, this is not the only tool in our toolbox. We can also assist by providing strategies and exercises to help them form the connections that will a) support them in holding more things in short-term memory at once and b) begin to consolidate some concepts, moving them into long-term memory.
Chunking
Our minds can store larger numbers of facts in short-term memory by creating chunks, or relationships among separate items, allowing them to be remembered as a single item. For example, most of us will remember a word we read as a single item (“cat”), rather than as a sequence of letters (“c-a-t”). Similarly, the pattern made by five spots on cards or die is remembered as a whole rather than as five separate pieces of information.
Improving Short-term Memory with Chunking
Repeat the memory exercise you did earlier, but this time, try to form short stories or phrases, or a visual image, from the words you see.
Write the number of words you remembered in the Etherpad. How does this compare with your first attempt?
This exercise should take about 5 minutes.
Associating concepts reduces the number of effective items in your short-term memory, allowing you to keep more information in your head at once.
You may have come across other mnemonic strategies, including some that rely on imagining a “place” association for each item, e.g. a “memory palace.” While slightly different from chunking, this is another example of how connecting information can make it easier to remember.
Using Formative Assessment to Support Memory Consolidation
Formative assessment is a key component in helping learners solidify their understanding and begin transferring ideas into long-term memory. Why? Because it engages the brain in retrieving recently-learned information and actively applying it to solve a problem. This helps to both reinforce and connect that new information in useful ways.
The limitations of short-term memory are one reason why assessments should be frequent: short-term memory is limited not only in space, but also in time. If you wait too long before deploying a formative assessment, some of the information necessary to complete the task will already be forgotten. This time window can be very short, especially if a lot of content is being taught at once! Be sure to remind learners about prior concepts essential to a task. When you no longer need to remind them, this is a sign that your efforts in supporting memory consolidation have worked!
Group Work
Elaboration, or explaining your work, supports transfer to long-term memory. This is one reason why teaching is one of the most effective ways to learn! Group work can feel uncomfortable at first and consumes time in a workshop, but learners often rate group work as a high point for both enjoyment and learning in a workshop. This is also a great opportunity for helpers to circulate and address lingering questions or engage with more advanced discussions.
Opportunities for Reflection
Reflection is another tool that can help learners review things they have learned, strengthen connections between them, and consolidate long-term memories. Like formative assessment, asking learners for feedback can double as both a source of information and an effective consolidating prompt, as providing feedback demands some reflection on what has been learned. We will talk more about methods for this in the next section. You may also wish to pause and allow learners to write summary notes for themselves or otherwise ask them to review what they have learned at various points in the workshop.
Limit concepts
In the same vein as “going slowly,” it is important to limit the number of concepts introduced in a lesson. This can be hard! As you are reviewing a lesson to teach, you will doubtless come across related concepts that are very useful, and you may feel strongly motivated to sneak them in. Planning your lesson with a concept map can help you not only identify key concepts and relationships, but also to notice when you are trying to teach too many things at once.
Attention is a Limited Resource: Cognitive Load
Memory is not the only cognitive resource that is limited. Attention is constrained as well, which can limit the information that enters short term memory in the first place as well as interfere with attempts at consolidation. While many people believe that they can “multi-task,” the reality is that attention can only focus on one thing at a time. Adding items that demand attention adds more things to alternate between attending to, which can reduce efficiency and performance on all of them.
The Theory of Cognitive Load
There are different theories of cognitive load. In one of these, Sweller posits that people have to attend to three types of things when they are learning:
- Things they have to think about in order to perform a task (“intrinsic”).
- Mental effort required to connect the task to new and old information (“germane”).
- Distractions and other mental effort not directly related to performing or learning from the task (“extraneous”).
Cognitive load is not always a bad thing! There is plenty of evidence that some difficulty is desirable and can increase learning. However, there are limits. Managing all forms of cognitive load, with particular attention to extraneous load, can help prevent cognitive overload from impeding learning altogether.
One way to manage cognitive load as tasks become more complex is by using guided practice: creating a structure that narrowly guides focus on specific skills and knowledge in a stepped fashion, with feedback at each step before transferring attention to a new feature.
Is Guided Practice “Hand Holding?”
An alternative to guided practice is a minimal guidance approach, where learners are given raw materials (for example a text or reference) and asked to explore and learn to solve problems on their own. Minimal guidance is commonly found in many instructional strategies you may have encountered, variously known as constructivist, discovery, problem-based, experiential or inquiry-based learning.
These strategies are not without merit! Indeed, they can work exceptionally well with advanced learners. However, they frequently fall flat, especially with novice audiences. A landmark paper by Kirshner et al. responds to the popularity and uneven success of minimal guidance, applying cognitive load theory to understand why these strategies often fail.
Some people feel concerned that guided practice amounts to “hand-holding,” implying that learners who receive support may never learn to function independently. This view fails to account for the additional cognitive load experienced by novices creating new connections while learning a task. Minimally-guided instruction requires learners to simultaneously master a domain’s factual content AND its search and problem-solving strategies. Fostering creativity and independence takes time. Minimal guidance is intuitively appealing, but that does not mean it always works.
Mapping Cognitive Load
Look in the curriculum that you chose to prepare for this workshop and focus on one step or task that learners will be asked to complete.
- What concepts will learners need to understand and hold in short-term memory in order to complete this task?
- Draw a concept map connecting these concepts. What relationships do learners need to understand to connect them?
- How many of these concepts and relationships have been introduced since the previous step or exercise?
With a partner or in small groups, discuss what you have found. Are your learners at risk of cognitive overload at this point in your workshop? Why or why not?
This exercise should take about 15 minutes.
Attention Management in Your Workshop
Carpentries lessons include small tasks arranged incrementally which are intended to be completed together, through participatory live coding (a technique we will discuss in more detail later in this training).
The choices you make as an Instructor may add to or subtract from your learners’ cognitive load. Supporting memory consolidation can reduce load later on in the workshop, as it reduces the effort of recalling forgotten material. You can also minimize cognitive load by choosing formative assessments that are narrowly focused and by considering potential distractions in what you display during instruction.
Using Formative Assessments for Memory Management
There are many different types of exercises that can focus attention narrowly and help to avoid cognitive overload. Carefully targeted multiple choice questions can play this role. A few more that you may wish to consider are:
- Faded examples: worked examples with targeted details “faded” out – essentially fill-in-the-blank programming blocks
- Parson’s Problems: out-of-order code selection & sorting challenges
- Labelling diagrams or flow charts (may also be organized as a fill-in-the-blank)
Beware assessments that are too open-ended, as these are very likely to induce cognitive overload in novice learners! You may have experienced some overload already when you were asked to create a concept map; this is why we do not recommend these as an activity for novice learners. Questions that ask learners to both remember and synthesize or reason with new information are also risky. If you try out a question and get a room filled with silence, you may need an icebreaker, you may need to re-teach… or you may only need a more narrowly focused question.
What to Display
The Carpentries provides nicely formatted curricula for teaching. However, you may have noticed that you have not seen much, or perhaps any of the Instructor Training curriculum during your time as a learner in this workshop. In most situations we do not recommend displaying Carpentries curriculum materials to your learners while you teach.
The visual environment in a workshop should be focused on exactly what you are teaching and should mirror, as closely as possible, exactly what you say. This is because keeping track of distracting and contradictory sensory information adds to cognitive load. The split-attention effect describes the cognitive effort involved with trying to assemble information from different modalities. Learning is most effective when visual displays, text, and auditory information presented together are the same, with minimal distractions.
For Carpentries workshops, this is why we ask Instructors to speak commands as they type them on the screen while engaging learners in participatory live coding.
One thing you may wish to consider adding to your (otherwise minimalist) visual environment, however, is a running glossary of commands and other key terms. This can be maintained by a helper on a white board or an easel pad and will help learners readily access items that may have already been dropped from short-term memory by the time they need them. In an online workshop, display of a glossary is impractical because of severe limitations on screen space; however, a glossary can still be maintained in a collaborative document for reference as needed.
Summary
The process of learning is constrained by the limits of short-term memory. In order to move new information into long-term memory, it must be actively applied, but activities that make excessive demands on short-term memory are likely to induce cognitive overload and can easily harm learner motivation. Instructional tools that expand short-term memory by increasing connectivity (chunking) among new concepts can improve outcomes for subsequent memory-intensive exercises. Formative assessments, when performed frequently, help learners by prompting them to apply new content before it has been overwritten. Faded examples or other types of guided practice both minimize demands on short-term memory and offer context that helps improve connectivity for future work, in which the “scaffolding” of contextual support can be gradually removed. Anything you can do to a) recognize and b) support learners in working with the limitations of short-term memory will improve the effectiveness of your teaching.
Key Points
- Most adults can store only a few items in short-term memory for a few seconds before they lose them again.
- Things seen together are remembered (or mis-remembered) in chunks.
- Cognitive load should be managed through guided practice to facilitate learning and prevent overload.
- Formative assessments can help to consolidate learning in long-term memory.
Content from Building Skill With Feedback
Last updated on 2023-07-26 | Edit this page
Estimated time: 20 minutes
We use formative assessment of learners during workshops to help track learners’ progress and adjust our approach to teaching the content as needed. But formative assessment is not just for learners. As we will discuss in more detail later, teaching is also a skill that is improved through regular practice and feedback. We gather feedback from our learners at multiple points in the workshop and in different forms.
Overview
Questions
- How can I get feedback from learners?
- How can I use this feedback to improve my teaching?
Objectives
- Describe three feedback mechanisms used in Carpentries workshops.
- Give feedback to your instructors.
Surveys
Carpentries learners fill out a survey before attending and immediately after a workshop. These surveys include questions to help instructors get an idea of their attendees’ prior experience and backgrounds before the workshop starts. Using this information, instructors can start to plan how they will approach the materials and what level of exercises are likely to be appropriate for their learners.
You can preview the surveys your learners will take at the links below:
If you’d like have an overview of the questions asked in the surveys without having to go through all the questions, you can preview them in a text-format below:
When The Carpentries Workshop Administration Team sets up the surveys for your workshop, they will also send you a link to a dashboard with the results! Take care not to share this link with your learners.
- This link will take you to a dashboard displaying the last year of data for our workshop surveys so you can have an idea of what to expect for your workshop.
Survey links
The survey links above are only for you to preview the survey as part of Instructor Training. When you are teaching a workshop, make sure to share the links that gets generated on your workshop website. Doing so will ensure that you will receive all the survey results from your workshop participants.
Timing Matters
We have found that learners are much more likely to fill out the post-workshop survey while they are still at the workshop than they are after they leave the venue. At the end of a multi-day workshop, your learners’ brains will be very tired. Rather than trying to fit in another 15 minutes worth of teaching, give your learners time to complete the post-workshop survey at the end of your workshop. You will be helping them (with an opportunity to reflect), yourself (you will get more useful feedback), and The Carpentries (we improve our programs based on feedback, and our funders take pride in the success of our workshops, too).
Minute Cards
Before each long break, for example lunch or between days, we have learners complete minute cards to share anonymous feedback. At an in-person workshop, paper sticky notes double as minute cards, with the two different colors used for positive and constructive feedback. At an online workshop, this may be done by making a copy of our Virtual Minute Card Template on Google Forms. Other tools can work as well, but we do recommend making sure that feedback is private and anonymous. A public-facing sticky note board will receive different (and less useful) feedback.
Whatever method you use, you may wish to customize the prompt to elicit different types of feedback at each break.
Example positive prompts:
- One thing you liked about this section of the workshop
- The most important thing you learned today
- A new skill, command, or technique you are most excited about using
Example constructive prompts:
- One thing you did not like or would change about this section of the workshop
- One thing that is confusing / you would like clarification on.
- One question you have
During long breaks, instructors read through the minute cards and look for patterns. At the start of each half day, the Instructors take a few minutes to address commonly raised issues with the whole class. The non-teaching Instructor can also type answers to the questions in the Etherpad.
Be Explicit About Using Feedback
Learners are more likely to give useful feedback if they feel that their feedback is being taken seriously. Spending a few minutes talking about the feedback you got and being explicit about what changes you are making in light of that feedback will encourage learners to continue to give informative feedback throughout the workshop.
One-Up, One-Down
In addition to minute cards, we also ask learners to give us feedback at the end of each day using a technique called “one up, one down”. The instructor asks the learners to alternately give one positive and one negative point about the day, without repeating anything that has already been said. This requirement forces people to say things they otherwise might not: once all the “safe” feedback has been given, participants will start saying what they really think. The instructor writes down the feedback in the Etherpad or a text editor, but does not comment on the feedback while collecting it. The instructors then discuss this feedback and how they plan to act on it. Like with minute cards, be explicit about how you are responding to learner feedback.
Give Us Feedback
Write one thing you learned this so far in this training that you found useful on your blue sticky note, and one question you have about the material on the yellow. Do not put your name on the notes: this is meant to be anonymous feedback. Add your notes to the pile by the door as you leave for lunch.
Key Points
- Give your learners time to fill out the post-workshop survey at the end of your workshop.
- Take the time to respond to your learners’ feedback.
Content from End Part 1
Last updated on 2023-07-26 | Edit this page
Estimated time: 0 minutes
Take a break. If you can, move around and look at something away from your screen to give your eyes a rest.
Content from Motivation and Demotivation
Last updated on 2023-07-26 | Edit this page
Estimated time: 60 minutes
Motivation Matters
Overview
Questions
- Why is motivation important?
- How can we create a motivating environment for learners?
Objectives
- Identify authentic tasks and explain why teaching them is important.
- Develop strategies to avoid demotivating learners.
- Distinguish praise based feedback on the type of mindset it promotes.
Teaching and learning are not the same process. As we have seen, an instructor can make choices that facilitate the cognitive processes necessary for learning to occur. But any technique can fall flat when learners are not motivated. Worse, demotivation is contagious! Teaching or sharing a classroom with demotivated learners is not fun or rewarding. It can be tempting, especially for teachers facing burnout after strenuous and ineffectual effort, to blame learners for spoiling the classroom experience.
It is true that learner motivation is influenced by many factors well beyond the control of an instructor, including individual background and systemic forces. However, there are many things you can do to cultivate motivation in your classroom, and perhaps most importantly, to avoid doing harm to the precious drive your learners bring to the classroom on day one. In Carpentries workshops, most learners come eager to learn! You have the power to influence how they feel when they depart.
No two-day workshop can truly bring a total novice to the level of a competent practitioner. Carpentries workshops function in a context of self training, in which workshops offer vital tools and a map for learners to proceed on their own. Our workshops lower the barrier to entry and help learners to get off on the right foot. In this context, cultivating motivation to continue learning, and to carefully pursue best-practices in doing so, is arguably the most important outcome we can achieve.
This section discusses several ways that learners can be motivated (or demotivated!) by instructional content and approaches, and provides practice opportunities for you to become confident in motivating your learners.
How Can Content Influence Motivation?
People learn best when they care about a topic and believe they can master it with a reasonable investment of time and effort. Many scientists might appreciate the value of programming but believe that developing useful skills will take more time than they have available. This presents a problem because believing that something will be too hard to learn often becomes a self-fulfilling prophecy.
One way to combat this problem is to begin a lesson with something that is quick to learn and immediately useful. It is particularly important that learners see it as useful in their daily work. This not only motivates them, it also helps build their confidence in us, so that if it takes longer to get to something they find useful in a later topic, they will persist with the lesson.
Imagine a graph whose axes are labelled “mean time to master” and “usefulness once mastered”. Tasks that are quick to master and immediately useful should ideally be taught first; things in the opposite corner that are time-consuming to learn and have little near-term application should be avoided in our workshops.

Another way to think about the graph shown above is authentic tasks – real tasks performed by someone doing their work. If you can identify authentic tasks from your own work that could be useful to others, these examples will be highly motivating.
Actual Time
Any useful estimate of time must take into account how frequent failures are and how much time is lost to them. For example, editing a text file seems like a quick task, but most graphical editors save things to the user’s desktop or home directory. If a novice needs to run shell commands on the files they’ve edited, they often fail to navigate to the right directory without help. You will learn to anticipate these sorts of challenges as you chart your expert awareness gaps. As a result, your skill at estimating time to mastery will improve. If you are new to teaching, try to ask an experienced instructor for feedback before trying out a new exercise.
While we aim to begin workshops with motivating content, in practice this does not always occur. Workflow-based content like that taught in Data Carpentry workshops may start at the beginning of the workflow, for example. Even when a ‘motivating example’ is built in to the start of a workshop, technical problems like software installation can turn those precious first minutes into an experience of frustration and impatience. That is ok! What is important is to be mindful of times when your content is not motivating, and to strategize your rescue using some of the other techniques in this section.
How Can You Affect Motivation?
In addition to teaching things that will make our learners’ lives easier and focusing on authentic tasks, there are a number of other strategies we can use to motivate learners when we teach.
Brainstorming Motivational Impacts
Think back to courses you have taken in the past and consider things that an instructor has said or done that you found either motivating or demotivating. Try to think of one example in each case, and share your example under the appropriate heading in the Etherpad.
This exercise should take about 5 minutes.
Invite Participation
Motivation is supported by active engagement. Participation allows learners to ask questions, resolving roadblocks quickly, and demonstrate knowledge, building confidence. It also facilitates learning! However, in a room full of strangers, most learners will not immediately feel comfortable speaking up, especially when they feel confusion or doubt. Creating a motivating classroom means inviting communication and reinforcing that invitation with an attentive response.
A few ways to invite participation are:
- Establishing norms for interaction. This can be done by creating procedures for communication, e.g. turn taking in discussions, passing around a ‘talking stick’, or encouraging quieter people to contribute. Having, discussing, and enforcing a Code of Conduct also provides a framework for positive communication to occur.
- Encouraging learners to learn from each other. Working in pairs, or “pair programming,” encourages learners to talk through their learning process, reinforcing memory and making it more likely that confusion will be expressed and resolved. This can also address challenges of varying background experience: asking more advanced learners to help beginners can maximize learning for both. In these cases, make sure the beginner is doing the typing!
- Acknowledging when learners are confused. Acknowledging and exploring confusion with kindness rewards learners for sharing vulnerable information. It also helps you examine your expert awareness gaps! Formative assessments can pinpoint misunderstandings. When learners see that others are confused, they are more likely to share their own uncertainties.
Encourage a Growth Mindset
People vary in their beliefs about the nature of intelligence and skill development. In academic environments, people are often praised as “talented” or having “high ability,” and may develop an identity around being a certain “type of person” who has inherent strengths or weaknesses.
The belief that ability or intelligence is born rather than made – dubbed a fixed mindset by Carol Dweck – may impact the learning process. Broadly, this is a continuing topic of research and debate in education communities. In the specific context of Carpentries workshops, we frequently encounter learners who believe that they are not “computational people,” and Instructors often report that this fixed mindset interferes with motivation to engage fully with the task of learning to program. We therefore recommend three types of interventions that have been shown to influence mindset, encouraging learners to believe that ability can be acquired through effort – a growth mindset.
- Positive error framing. Errors are inevitable when learning a new skill. However, learners will often interpret errors as indicators of inability – adopting a fixed mindset. Encouraging learners to understand errors in a positive way – as an opportunity to learn something they would have missed otherwise – reinforces a growth mindset and helps them to stay motivated. Be sure to discuss this with your helpers, since they are often the ‘first responders’ to learner mistakes.
Helping Learners Learn From Mistakes
A learner at your workshop asks for your help with an exercise and
shows you their attempt at solving it. You see they’ve made an error
that shows they misunderstand something fundamental about the lesson
(for example, in the shell lesson, they forgot to put a space between
ls and the name of the directory they are looking at). What
would you say to the learner?
In the Etherpad, describe the error your learner has made and how you would respond.
This exercise should take about 5 minutes.
- Presenting the instructor as a learner. We want our learners to have confidence in our qualifications, but it is easy to take this too far. Presenting yourself as a learner offers a relatable model, fostering a growth mindset and teaching a positive approach to the continuing challenge of learning. Using participatory live coding, our chosen method for teaching concepts, is very useful for this reason. It is common to make errors while coding. Embrace these with enthusiasm! Leveraging your own mistakes as opportunities can turn an awkward moment into a highlight of a lesson, demonstrating both problem-solving approaches and positive error framing. If you are unlucky and fail to make any useful mistakes, sharing stories about your learning process can help here, too.
Typos
The typos are the pedagogy. — Emily Jane McTavish
- Praising effort or improvement, not performance or ability. Praise based on the quality of performance often feels like the highest praise because it goes straight to your identity as a person of intellect and skill. When faced with a fixed mindset (“I’m not a computational person!”), many well-intentioned teachers counter with another fixed mindset (“You ARE a computational person! You’re really good at this!”). However, this doesn’t prepare learners to interpret future obstacles as irrelevant to innate ability. Evidence suggests that learner perseverance is best supported in the long term by praising effort or improvement instead. If you are not convinced of this, consider the impact on the person sitting next to your target, who might overhear but not receive the same praise.
Choosing our Praises
Since we are so used to being praised for our performance, it can be challenging to change the way we praise our learners. Which of these examples of praise do you think are based on performance, effort, or improvement?
- That’s exactly how you do it – you haven’t gotten it right yet, but you’ve tried two different strategies to solve that problem. Keep it up!
- You’re getting to be really good at that. See how it pays to keep at it?
- Wow, you did that perfectly without any help. Have you thought about taking more computing classes?
- That was a hard problem. You didn’t get the right answer, but look at what you learned trying to solve it!
- Look at that - you’re a natural!
This exercise should take about 5 minutes.
- Effort-based.
- Improvement-based.
- Performance-based.
- Improvement-based.
- Performance-based.
- Leveraging the Power of “Yet”. A request for help might start with “I can’t ___” or “I don’t understand ___”. Depending on the attitude of the learner, these can sound like statements of fact rather than requests for help! Adding the word “yet” to the end of these sentences helps emphasize that being a novice is a temporary state, and encourages a growth mindset towards progress.
First, Do No Harm!
When learning a skill, we develop more than expert awareness gaps – we also develop Opinions about tools and methods, and sometimes base a professional identity around displaying technical expertise. Technical boasts, insults, and other showy moves can score points in conversation with fellow experts, but these present serious hazards in the classroom! Here are a few things you should not do in your workshop:
- Talk contemptuously or with scorn about any tool or practice, or the people who use them. Regardless of its shortcomings, many of your learners may be using that tool, and may have invested many years in learning to do so. Convincing someone to change their practices is much harder when they think you disdain them.
- Dive into complex or detailed technical discussion with the one or two people in the audience who clearly don’t actually need to be there. Reserve those conversations for breaks or follow-up emails.
- Pretend to know more than you do. People will actually trust you more if you are frank about the limitations of your knowledge, and will be more likely to ask questions and seek help. (Also see “Presenting the instructor as a learner,” above)
- Use the J word (“just”) or other demotivating words we talked about in a previous lesson. These signal to the learner that the instructor thinks their problem is trivial and by extension that they therefore must be deficient if they are not able to figure it out.
- Take over the learner’s keyboard. It is rarely a good idea to type anything for your learners. Doing so can be demotivating for the learner (as it implies you don’t think they can do it themselves or that you don’t want to wait for them). It also wastes a valuable opportunity for your learner to develop muscle memory and other skills that are essential for independent work.
- Express surprise at unawareness. Saying things like “I can’t believe you don’t know X” or “You’ve never heard of Y?” signals to the learner that they do not have some required pre-knowledge of the material you are teaching, that they don’t belong at the workshop, and it may prevent them from asking questions in the future. (For more on this see the Recurse Center’s Social Rules).
It can be difficult to avoid these demotivators entirely. Some people are so used to complaining about certain tools that they initially fail to realize they’re doing it while teaching. If you catch yourself doing this, you might find a way to walk it back, or consider how you might repair or improve your motivational efforts on your next interaction. Teaching yourself – and your helpers! – to avoid these types of comments takes practice, but is well worth the effort.
Not Just Learners
What we have not discussed yet is strategies to motivate the instructor. But why does your motivation matter?
- Learners respond to an instructor’s enthusiasm. The more motivated you are, the more motivated they will be!
- Instructors are learning to teach. This takes motivation, too! Deliberative practice, seeking feedback, and reflecting on mistakes in the context of your own busy work life is a challenge. What will keep you energized to stay engaged with your learning process?
- Carpentries Instructors teach because they want to. Whether you are truly volunteering your time or are fulfilling a role in a job you have chosen, teaching is something you came here motivated to do. Teaching can be an incredibly gratifying activity! Finding and preserving your own motivation through the many challenges ahead will make your journey as a teacher a more joyful one.
Why Do You Teach?
We all have a different motivation for teaching, and that is a really good thing! The Carpentries wants instructors with diverse backgrounds because you each bring something unique to our community.
What motivates you to teach? Write a short explanation of what motivates you to teach. Save this as part of your teaching philosophy for future reference.
This exercise should take about 5 minutes.
Key Points
- A positive learning environment helps people concentrate on learning.
- People learn best when they see the utility in what they’re learning and believe it can be accomplished with reasonable effort.
- Encouraging participation and embracing errors helps learners to stay motivated.
Content from Equity, Inclusion, and Accessibility
Last updated on 2023-07-26 | Edit this page
Estimated time: 40 minutes
A Positive Environment for All
Overview
Questions
- Why are equity, inclusion, and accessibility important?
- What can I do enhance equity, inclusion, and accessibility in my workshop?
Objectives
- Identify instructional strategies that are consistent with universal design.
- Recognize systemic factors that can distract and demotivate learners.
- Understand the role of The Carpentries Code of Conduct in maintaining an explicitly inclusive environment.
As we have seen, there are many teaching practices that can make your workshop more positive and welcoming. However, no workshop occurs in a vacuum: everyone’s experiences begin and end and are influenced by the world beyond. In this section we will discuss some of the systemic barriers that can result in members of some groups being excluded even in an otherwise welcoming environment. The fact that some groups face barriers that others do not means we cannot take a one size fits all approach to creating a positive learning environment.
Definitions
This section addresses topics related to equity, inclusion, and accessibility. These terms are increasingly common and may be familiar to you, but not everyone understands or interprets them in the same way. So, we will start with a few working definitions, adapted from the University of Pittsburgh DEI Glossary:
Equity: The proportional distribution of desirable outcomes across groups. Sometimes confused with equality, equity refers to outcomes while equality connotes equal treatment.
Inclusion: Actively engaging traditionally excluded individuals and/or groups in processes, activities and decisions in a way that shares power. Inclusion promotes broad engagement, shared participation, and advances authentic sense of belonging through safe, positive, and nurturing environments.
Accessibility: Refers to the intentional design or redesign of technology, policies, products, and services (to name a few) that increase one’s ability to use, access, and obtain the respective item. Each person is afforded the opportunity to acquire the same information, engage in the same interactions, and enjoy the same services in an equally effective and equally integrated manner, with substantially equivalent ease of use.
The Carpentries Core Values
In 2019, The Carpentries formed a task force that worked with our community to identify 9 Core Values – things that we do, things that we are, and things that we champion. Many of these relate to equity, inclusion, and accessibility.
Discuss The Carpentries Core Values
- Take a moment to read through the Core Values on this page: https://carpentries.org/values/
- Choose one core value that resonates with you. What is a decision you might make in a workshop that could look different if you were actively considering the core value you chose?
This exercise should take about 5 minutes.
Accessibility
Barriers to accessibility encountered in a workshop are demotivating at best and can exclude a learner entirely. What barriers might be present in your workshop, and what can you do to remove them?
What Happens When Accessibility is an Issue?
Think of a time when you have been affected by, or noticed someone else being affected by barriers to accessibility. This may have been at a conference you attended where the elevator was out of service, or maybe a class you were taking relied on audio delivery of content. Describe what happened, how it impacted your (or someone else’s) ability to be involved and what could have been done to provide better accessibility in this case.
This exercise should take about 5 minutes.
While it may not be possible to anticipate all needs, it is possible to get a good working structure in place without any knowledge of what specific disabilities people might have. Having some accommodations prepared also demonstrates care, helping learners to trust that additional requests are likely to be well received.
If you are playing the host role (or part of it), note that our host template includes an inquiry regarding accessibility needs. However, be aware that many people will not feel comfortable requesting accommodations in advance, or at all if it can be avoided. For example, a participant who is hard of hearing may simply hope that instructors will speak loudly enough for them to hear. Taking steps to make your workshop maximally accessible can relieve your participants of the need to disclose personal information.
From Accommodation to Universal Design
Accommodation means changing things to serve an individual with a demonstrated need. However, accommodation puts the onus on the individual with the need to have to disclose their disability and ask for accommodations. Reluctance to do so is understandable: requests for accommodation are often met with negative emotions such as uncertainity, confusion, annoyance or anger by those receiving the requests.
By contrast, “universal design” means creating something to be maximally usable by all people without additional changes. A good example of universal design is curb cuts and sidewalk ramps. While they were originally created to make it easier for wheelchair users to move around, they proved to be equally helpful to people with strollers and grocery carts.
Image: Sketchplanations
Universal Design in Learning (UDL)
In the 1990s, the Center for Applied Special Technology (CAST) brought Universal Design into Education with the Universal Design in Learning (UDL) Framework. UDL places responsibility for accessibility on the course designer rather than on the learner. It states that the most inclusive approach to education is to design instruction with diverse learners in mind from the beginning.
UDL is not about finding the one, best way to teach everyone. The key to UDL is creating redundancies such that learners have multiple options in how they:
- receive
- engage, and
- share information.
Activity: Applying Universal Design in Your Teaching
Consider some of the teaching tools and strategies we have discussed so far in this workshop, or others you have observed in your experience. How do these meet UDL goals of providing multiple options for learners?
Consider multiple ways for learners to:
- receive information
- engage with you, the material, and other learners
- share what they have learned
This exercise should take about 10 minutes.
Wherever possible, when considering whether or how to change your approach to universal design, make an effort to involve people with disabilities in decision-making. Carpentries communications channels can be a good place to ask for advice more broadly.
Every Little Bit Counts
Looking at people who work with disability and accessibility, it’s easy to be overwhelmed by all the different ways we could make instruction more accessible.
- It is ok not to do everything at once. We do not ask learners in our workshops to adopt all our best practices or tools in one go, but instead to add things gradually at a rate they can manage. Similarly, try to build in accessibility habits when preparing for workshops through reflective practice, adding something new each time.
- Do the easy things first. There are plenty of ways to make workshops more accessible that are both quick to accomplish and minimal in demands on attention: font choices, text size, checking in advance that your room is accessible via an elevator or ramp, etc.
For a short checklist of things to keep in mind for in-person workshop locations, see the accessibility checklist in The Carpentries Handbook. In particular, take note that the most frequent accessibility challenge noted in Carpentries post-assessment surveys is difficulty hearing an Instructor from the back of the room.
Accessibility Testing
Find the nearest public transportation drop-off point to your building and walk from there to your office and then to the nearest washroom, making notes about things you think would be difficult for a wheelchair user. Now borrow a wheelchair and repeat the journey. How complete was your list of challenges? And did you notice that the first sentence in this challenge assumed you could walk?
Systemic Exclusion
As Instructors, many aspects of our classroom environment are within our control or influence. However, the world is a complicated place, and there will always be extraneous factors that contribute to demotivation and add to cognitive load. These vary from person to person, but members of certain groups often carry a heavier load due to systemic forces that disproportionately impact them. What we can control, in this case, is our own awareness of the challenges these forces present to teaching and learning. As with other demotivation pitfalls, we can also think carefully about the language that we use and how we interact with our learners to avoid reinforcing systemic bias.
Stereotypes
We all use stereotypes, and for good reason. They serve a cognitive purpose. One study suggests we encounter more than 34 gigabytes of information every day. That is more information than we could ever process, so our brains use shortcuts. What an expert thing to do! Stereotypes are one of those shortcuts. As with other models, they are all wrong… but some are dangerous.
What are stereotypes?
Stereotypes are an established feature of human social cognition, in which a set of characteristics is associated with members of a group. Sterotypes:
- may be explicit (conscious and deliberate) or implicit (unconscious and automatic)
- guide what we notice about people
- guide how we interpret people’s behaviors
- can facilitate quick judgements in appropriate situations (e.g. stopping a child from driving a car)
- can lead to systematically negative attitudes and behaviors towards members of certain groups
Stereotypes are dangerous when they are explicit, but they are especially hazardous when they are implicit. This means that the people holding them may not be aware of them, even though their perceptions are guided by them.
When Instructors have stereotypes about learners, this may lead them to:
- call attention to differences unnecessarily
- give more or less attention to certain learners
- respond to questions differently for certain learners
When learners experience stereotypes about themselves, they may:
- develop a fixed mindset about aspects of their own capability
- experience increased cognitive load when reminded about a stereotype, interfering with the learning process. This is known as stereotype threat.
What can we do about our own stereotypes?
- Get to know people from many different groups!
- Observe your own behavior, and build awareness of situations in which your perceptions and behaviors are influenced by stereotypes.
- Avoid calling attention to common stereotypes, even in a way that seems positive.
Better Together
One way to support at-risk learners of all kinds is to ask people to sign up for workshops in small teams rather than as individuals when possible. If an entire lab group comes, or if attendees are drawn from the same (or closely-related) disciplines, everyone in the room will know in advance that they will be with at least a few people they trust, which increases the chances of them actually coming. Furthermore, if people attend a workshop with their labmates, it’s more likely they will work together to implement what they’ve learned after the workshop has ended.
Equity versus Equality
We can monitor our own use of stereotypes, but the experiences that people have before and after our workshop are beyond our control. Because these experiences are unequal, including historical and present-day differences in access to resources, mentorship, and other avenues towards career success, we aim to make Carpentries programs equitable. This means that, rather than offering the same access and experience to all, we aim to use our programs to actively counter-balance unequal opportunities that have led to disproportionate representation of certain groups in data-centric careers.
If you host a workshop, we encourage you to consider means of reaching out to historically under-represented groups in your community who may be interested in attending.
Inclusive Practices in a Carpentries Workshop
Setting Expectations with the Code of Conduct
One central way that The Carpentries fosters an inclusive, respectful learning environment is our Code of Conduct.
All participants in our workshops and communities are required to abide by the Code of Conduct. This code helps to ensure that our community does not tolerate the persistence of behaviors that harm or exclude others. While such a code cannot prevent all incidents, reminding participants of the Code of Conduct supports them in being mindful of the impact of their words and actions. It also offers reassurance to all that the instructional team cares about their experience, creating an environment that is explicitly inclusive and supports safe focus on learning.
We will discuss the Code of Conduct in greater detail in Part 4 of this training during our discussion of Working with your team.
Listening with Assessment and Feedback
Motivating practices like those discussed in the previous episode to invite participation and encourage a growth mindset can also contribute to making a classroom more inclusive for diverse learners. However, we cannot assume that any instructional approach has succeeded at fostering inclusion if we do not listen to our audience. Explicitly seeking to learn from and attend to the concerns of your learners is key. If you find yourself feeling uncertain about whether you are successfully including all learners, this is a good time to pause and create an opportunity to listen.
When you are actively providing avenues for feedback, there are two signs of trouble to watch out for: negative feedback, and a lack of feedback. If an environment does not feel inclusive, many learners will not feel comfortable reporting this; indeed, they may not recognize it themselves. It can be difficult to notice the people you are not hearing from in a room! When in doubt, communicate with your team and work together to identify and (gently) check in with anyone you haven’t heard from. In addition, examine your feedback processes to be sure you are including opportunities for anonymous feedback.
Examining your Actions
When you pay close attention to your own actions, this can help you to do more than (painfully) identify how often you use the word “just”! Monitoring your actions can also provide you with useful information about the ways in which you behave differently with different people. This is normal! It is also an excellent way to identify patterns that may intefere with your intent to create an inclusive environment for all. Did you answer the same question in different ways at different points? If so, why? Who did you feel comfortable chatting with at break time, and who seemed harder to connect with? Did you offer help to anyone who didn’t ask for it? Who were you most eager to impress?
Asking yourself questions like these is hard! Answering them is harder. When you notice things that trouble you, keep a positive and simple goal in mind: to learn and to improve.
Looking for More? Want to Contribute?
The Carpentries is actively working on improving our content and practices with respect to equity, inclusion, and accessibility. If you are interested in being involved in the development of this content, please let us know! Contributions to this page may be made on GitHub (click the “improve this page” link at the top), though our #accessibility channel on The Carpentries Slack, or by emailing team@carpentries.org.
Key Points
- Inclusivity is a key attribute of a positive learning environment.
- Universal design benefits everyone.
Content from Part 2 Break
Last updated on 2023-07-26 | Edit this page
Estimated time: 0 minutes
Take a break. If you can, move around and look at something away from your screen to give your eyes a rest.
Content from Teaching is a Skill
Last updated on 2023-07-26 | Edit this page
Estimated time: 60 minutes
So far, we have focused on how we can be effective instructors by understanding how people learn and how to create a positive classroom environment, covering two of our primary goals in helping you become a certified Carpentries Instructor. Now our focus will shift to developing additional teaching skills that you can use in a Carpentries workshop setting, starting with the process of “lesson study”, or teaching observation and feedback.
Overview
Questions
- How can I improve my teaching?
Objectives
- Use peer-to-peer lesson practice to transform your instruction.
- Give thoughtful and useful feedback.
- Incorporate feedback into your teaching practices.
Lesson Study: Applying a Growth Mindset to Teaching
We have seen that providing opportunities for practice and giving useful feedback to learners are essential components in the learning process. Learning to teach is no different.
However, many people assume that teachers are born, not made. From politicians to researchers and teachers themselves, most reformers have designed systems to find and promote those who can teach and eliminate those who cannot. As Elizabeth Green describes in Building a Better Teacher, though, that assumption is wrong, which is why educational reforms based on it have repeatedly failed.
To assume that teaching is an “inherited” or innate skill is to take on a fixed mindset about teaching. A growth mindset believes that anyone can become a better teacher by the same methods we use to learn any subject – reflective practice. More specifically, instructors develop teaching skill over time through practice and improve most when given feedback on their performance from other instructors who share their pedagogical model.
We know that teachers can learn how to teach because of research done on the Japanese method of jugyokenkyu or “lesson study.”
In the 1980s and 90s, an educational psychologist named James Stigler observed teachers in the US and Japan. In the OECD’s annual rankings of countries’ educational achievements, Japanese students routinely test near the top in reading, math and science, while American students rank at or below average.
Looking at differences in teaching methods, Stigler found that American teachers met at most once a year to exchange ideas about teaching, compared to the weekly or even daily meetings of Japanese teachers. During these meetings, teachers in the US described their lessons to each other, but they did not observe each others’ teaching in practice. In contrast, Japanese teachers regularly conducted lesson study: observing each other at work, discussing the lesson afterward, and studying curriculum materials with their colleagues.
The situation is different in many English-language school systems: in the US, Canada, the UK, Australia, and elsewhere, where often what happens in the classroom stays in the classroom. Teachers are not able to watch each other’s lessons on a regular basis, so they cannot borrow each other’s good ideas. The result is that every teacher has to invent teaching on their own. They may get lesson plans and assignments from colleagues, the school board, a textbook publisher, or the Internet, but each teacher has to figure out on their own how to combine that with the theory they have learned in their educational programs to deliver an actual lesson in an actual classroom for actual learners. When teachers do not observe each other teaching, the tricks and techniques that each instructor has painstakingly incorporated into their practice do not have the opportunity to spread, limiting forward momentum on system-wide improvements to teaching.
Therefore, just like other disciplines (sports and music are two good examples), teachers benefit from closely observing the work of others. The Carpentries pedagogical model supports lesson study by providing many opportunities for our instructors to learn from each other. In this training workshop, you will have opportunities to practice teaching for one another and to give each other feedback. You will also have the opportunity to practice in front of an experienced instructor as part of your instructor training checkout. In addition, Carpentries Instructors always teach in pairs (or more), giving you the opportunity to learn by observing and to get feedback from your fellow instructors.
Reading It Is Not Enough
Several research studies (in 2007, 2012, and 2015) have shown that teachers do not adopt instructional practices based on reports about the effectiveness of those practices. Social norms, institutional culture, and lack of time and support prevent many teachers from moving out of their accustomed teaching habits. Change in teaching does not come about through reading about new teaching practices, but by seeing these practices in action, practicing them and getting feedback from other instructors.
Feedback Is Hard
Sometimes it can be hard to receive feedback, especially negative feedback.

Feedback is most effective when the people involved share ground rules and expectations. In Carpentries teaching, we use the 2x2 paradigm for feedback. Each person giving feedback is expected to provide at least one piece of negative and one piece of positive feedback each for content and delivery. This helps overcome two common tendencies when giving feedback on teaching: to focus on the content (even though delivery is at least as important) and to either provide only negative or only positive feedback.
Here is a list of different ways that you can set the stage for receiving or providing feedback in a way that facilitates growth.
Initiate feedback. Most people will not offer it freely, and those who do are not the only voices you should listen to. Also, it is easier to hear feedback that you have asked for.
Be specific. See a great example of this from this Lunar Baboon comic
As an instructor one way to get specific feedback is to provide questions that focus the responses. Writing your own feedback questions allows you to frame feedback in a way that is helpful to you - the questions below reveal what did not work in your teaching, but read as professional suggestions rather than personal judgments. For example:
“What is one thing I could have done as an instructor to make this lesson more effective?”
“If you could pick one thing from the lesson to go over again, what would it be?”
-
Balance positive and negative feedback.
- Ask for or give “compliment sandwiches” (one positive, one negative, one positive)
- Ask for both types of feedback, and give both types.
Provide a clear next step with negative feedback to follow that will help the recipient improve.
Communicate expectations. If your teaching feedback is taking the form of an observation (and you are comfortable enough with the observer), tell that person how they can best communicate their feedback to you.
When giving feedback, remember that giving and receiving feedback is a skill that requires practice, so do not be frustrated if your feedback is rejected but try to think about why the recipient might not have been comfortable with the feedback you gave.
Use a feedback translator. Have a fellow instructor (or other trusted person in the room) read over all the feedback and give an executive summary. It can be easier to hear “It sounds like most people are following, so you could speed up” than to read several notes all saying, “this is too slow” or “this is boring”.
This is part of the reason for The Carpentries rule, “Never teach alone.” Having another Instructor in the classroom divides the effort, but more importantly, it is a chance for Instructors to learn from one another and be a supportive voice in the room.
Finally, be kind to yourself. If you are a self-critical person, it is OK to remind yourself:
- The feedback is not personal. In many cases, feedback says more about the person giving it than the person receiving it.
- There are always positives along with the negatives. Save your favorites to review regularly!
Giving Feedback
We will start by observing some examples of teaching and providing some feedback.
Watch this example teaching video as a group and then give feedback on it. https://www.youtube.com/watch?v=-ApVt04rB4U Put your feedback in the Etherpad. Organize your feedback along two axes: positive vs. opportunities for growth (sometimes called “negative”) and content (what was said) vs. presentation (how it was said).
Note: there is a version of this video with subtitles in both Spanish and English here: https://www.youtube.com/watch?v=jxgMVwQamO0
This exercise should take about 10 minutes.
Now that you have had some practice observing teaching and giving feedback, let us practice with each other.
Using Feedback
Look back at the feedback you received on your teaching. How do you feel about this feedback? Is it fair and reasonable? Do you agree with it?
Identify at least one specific change you will make to your teaching based on this feedback. Describe your change in the Etherpad.
This exercise should take about 5 minutes.
Hopefully you were able to identify at least one helpful comment in the feedback you received and are able to use it to start (or continue) the process of improving your teaching. Remember, teaching is a skill that is learned. If you notice yourself feeling hurt or threatened by the feedback you got, or rejecting it as unfair or wrong, pause and try to consider the feedback from a growth mindset - that through practice and feedback, your skills are going to improve. By strengthening your growth mindset with respect to teaching, you can transform getting feedback from an unpleasant experience to a richly rewarding one. You will have more opportunities to practice teaching and to get and give feedback in parts 3 and 4.
Key Points
- Like all other skills, good teaching requires practice and feedback.
- Lesson study is essential to transferring skills among teachers.
- Feedback is most effective when those involved share ground rules and expectations.
Content from End Part 2 and Homework
Last updated on 2023-07-26 | Edit this page
Estimated time: 20 minutes
In the first half of this workshop we have focused on understanding some core findings of pedagogical research about how the learning process works and the importance of creating a positive classroom environment. We also introduced the idea of lesson study and gave some opportunities to practice teaching. In the remaining parts of the training, we will continue our discussions of how we build teaching skill and will have more chances for practice and feedback. We will also look in some depth at how The Carpentries operates to prepare you for the logistics of teaching a workshop.
Overview
Questions
- What have we learned so far?
- What needs to be done to prepare for the next part of the workshop?
Objectives
- Describe overnight homework.
- Produce a paragraph, drawing, or diagram that summarizes what was taught to this point.
To prepare for our next session, please:
Read about centrally-organized and self-organized workshops and our handbook content on Teaching and Hosting Workshops – be sure to click through to some of the associated checklists. These summarize commonly asked questions about organizing and running workshops. When you arrive for the next part, we will ask you to add one question about our operations to a list. We will then do our best to answer all of those questions during the day.
Prepare for the live coding exercises. If you have not already done so per the pre-workshop instructions, pick an episode from an existing Software Carpentry, Data Carpentry, or Library Carpentry lesson and read through it carefully. In the next two parts, you will use this to practice live coding/participatory instruction for 3 minutes. Remember, imperfect presentations can generate useful feedback! If you have not yet selected an episode to focus on and would like a recommendation, consider one of the following:
-
Data Carpentry
-
Library Carpentry
-
Software Carpentry
Feedback
The Trainer(s) will ask for feedback on the day in some form.
This exercise should take 5 minutes.
Reflection Exercise
Before we wrap up for the day, take 5 minutes to think over everything we have covered so far. On a piece of paper, write down something that captures what you want to remember about the day. The Trainers will not look at this - it is just for you.
If you do not know where to start, consider the following list for a starting point:
- draw a concept map, connecting the material
- draw pictures or a comic depicting one of the day’s concepts
- write an outline of the topics we covered
- write a paragraph or “journal” entry about your experience of the training so far
- write down one thing that struck you the most
- write down one thing or topic that you want to learn more about
This exercise should take about 10 minutes.
Key Points
- So far, we have learned about how people learn, how to build a positive classroom environment, and how to give feedback.
- In parts 3 and 4 we will cover specifics of Carpentries workshops and teaching practices.
Content from Welcome Back
Last updated on 2023-07-26 | Edit this page
Estimated time: 10 minutes
To refresh as we enter the second half of this workshop, the goal of this training is prepare you to be a certified Carpentries Instructor, which includes the following:
Overview
Questions
- What have we learned so far?
- What will we focus on next?
Objectives
- Review main points we discussed in parts 1 and 2.
- Introduce topics we will discuss in parts 3 and 4.
- be familiar with and understand how to apply research-based teaching principles, especially as they apply to The Carpentries audience.
- understand the importance of a respectful and inclusive classroom environment; commit to creating such an environment; and be able to identify and implement The Carpentries policies and general practices to accomplish this.
- practice and develop skills in the teaching methods used in Carpentries workshops
- learn enough about The Carpentries organization to know where to go for help, how to start organizing a workshop, and how to get involved with community activities.
So far we have focused on general aspects of educational psychology and pedagogy and how to create a positive classroom as environment, addressing the first two goals. We started to address the third goal by discussing the importance of lesson study and observation, and by providing an opportunity to teach and receive feedback. We will continue that skill development process in Part 3 and 4, as we focus on the specifics of teaching Software Carpentry, Data Carpentry, and Library Carpentry workshops. We will review specific teaching practices we follow at our workshops and practice using some of them. One of the most important practices in The Carpentries is participatory live coding. We will spend some time practicing this skill for multiple reasons: one, you rarely find this approach in a current university setting so it is good to try it out, but also, this will give us a chance to continue developing skills we discussed so far that help improve our teaching: reflective practice and providing (and receiving!) constructive feedback. In the final sections of the workshop, we will conclude our training with a discussion about workshop logistics that will help you in preparing to teach your first workshop and become involved in The Carpentries community.
Questions
At the end of part 2, we asked you to read some resources about the logistics of teaching and running Carpentries workshops. Please add your questions about logistics and preparation to the Etherpad. We will answer these questions in the Etherpad during your work time and will return to this list later in the training. We may draw on the Workshop FAQ, which you can also refer to later if you have additional questions.
This activity should take about 5 minutes.
Key Points
- Instructors guide learners to construct the proper big picture (accurate mental model) of the topic rather than focus on details.
- Instructors rely on frequent feedback from learners to monitor their own presentation of the material.
- Instructors introduce a few concepts at a time to avoid cognitive overload.
- The best way to motivate learners? Show them how to do something they can immediately put to use and be enthusiastic about it.
- Teaching is a learned skill.
Content from Getting Started on Instructor Certification
Last updated on 2023-07-26 | Edit this page
Estimated time: 30 minutes
In this short episode, we will take a moment to review the actions you will need to take after this training to become a fully certified Carpentries Instructor.
Overview
Questions
- What do I need to do to finish certifying as a Carpentries Instructor?
Objectives
- Describe the final steps required to qualify as an Instructor.
- Schedule your community discussion session.
Instructor Checkout
After completing the Instructor Training workshop, there are three final steps to complete before qualifying as an Instructor. Briefly, the three steps are:
- Make a small contribution to a lesson or glossary.
- Take part in an online community discussion session.
- Take part in an online teaching demonstration session.
All trainees have 3 months (90 days) from the end date of your training to complete checkout. If you need more time, 3-month extensions may be requested by emailing instructor.training@carpentries.org. Extensions may be granted for any reason up to 1 year from your training date.
Be The Expert: Checkout Q & A
In small groups, read and discuss one of the three checkout procedures described on this page: https://carpentries.github.io/instructor-training/checkout Make notes in the Etherpad:
- What points do you think it is most important or helpful for people to remember?
- What questions or points of confusion do you have, or think others might have? When you are done, report back to the full group about that stage of the process.
This exercise should take about 10 minutes.
Schedule a Discussion or Demo
Visit the discussion Etherpad to sign up for a session: https://pad.carpentries.org/community-discussions If the session you would like to attend is full, contact the discussion host and co-host to ask if you can attend.
If you would prefer to do your teaching demonstration before your discussion, visit the demo Etherpad and sign up there: https://pad.carpentries.org/teaching-demos This demo rubric is provided as a guide for Trainers evaluating potential new Instructors during the teaching demonstration.
If these pages are hard to navigate or you cannot find a suitable time, save these links where you can find them again and make a note to schedule these steps for your checkout process.
This exercise should take 5 minutes.
What does a badge mean?
- You can teach any Carpentries workshops! Carpentries Instructor badges are valid to teach any Software Carpentry, Data Carpentry, or Library Carpentry lesson. While co-Instructors need not be badged, every Carpentries branded workshop must have at least one badged Instructor to lead the way. (More on branding in the next episode!)
- You get to vote! Badged Instructors are eligible to vote in Carpentries Executive Council elections for their first year, and for all subsequent years in which they continue to participate through teaching or other involvement. See this section from the Carpentries Bylaws for rules governing continuing voting eligibility.
- You can share! Looking for language to add to showcase your skills and experience on a CV or resume? Here is some text to get you started!
Key Points
- To certify, you must contribute to a lesson, take part in a discussion, and do a teaching demo within 90 days of your training event.
Content from The Carpentries: How We Operate
Last updated on 2023-07-26 | Edit this page
Estimated time: 45 minutes
In becoming a certified Carpentries Instructor, you are also becoming part of a community of like-minded volunteers. Our most active members draw upon this community for support and mentorship, pursuing goals that matter to them and creating relationships across the globe. This section provides some background on The Carpentries organization, how we are structured, and a few ways you might wish to participate (including by teaching workshops!).
CK: Not an “official” exercise, but after explaining the workshops and how to run them, go around the room, asking each person if they have a question + then answer them.
-
Exercise: Creating a Workshop Website
- CK: This takes some time, so some people opt to skip this section. Inevitably, when working with a group of mixed experience with GitHub, some will be able to zip through this exercise, where others will struggle. We have gotten positive feedback about this exercise as well, where learners felt like it was a valuable experience. Can be especially valuable for groups that will probably be running workshops on their own (so open trainings, or trainings for folks who are ready to get started right away).
CK: The coffee break after this would be a great time for an “Ask and Offer” if the group is interested.
Overview
Questions
- How is The Carpentries organised and run?
- What is the difference between SWC, DC, and LC workshops?
- How do you run a Carpentries workshop?
Objectives
- Get connected with The Carpentries community.
- Describe where you can go to get information on running a workshop.
A Brief History
Software Carpentry was founded in 1998 with the mission of teaching lab skills for research computing. Data Carpentry was founded in 2014 with the mission of building communities teaching universal data literacy.
Also in 2014, Library Carpentry was founded with the mission of teaching data skills to people working in library- and information-related roles.
On January 1, 2018, Software Carpentry and Data Carpentry merged to form a new project called The Carpentries under the fiscal sponsorship of Community Initiatives. Within this new organization structure, Software Carpentry and Data Carpentry retained their individual identities as Lesson Programs of The Carpentries. On November 1, 2018, The Carpentries Executive Council approved Library Carpentry as the third official Lesson Program of The Carpentries.
The Carpentries administration and other essential operations are held together by a small Core Team, but the majority of our impact is achieved through the efforts of volunteer participants in our global and local communities. The global Carpentries community consists of Instructors, Instructor Trainers, Maintainers, Lesson Developers, Institutional Partners, members of various committees, Executive Council members, and other supporters who participate, synchronously or asynchronously, in building our programs for all to share. At the local level, individual Carpentries communities may include many participants who are not necessarily connected with or even aware of our global activities, including helpers, learners, faculty sponsors, and others who contribute to keep communities thriving and growing ‘on the ground.’

You can learn more about the history and goals of each Lesson Program by reading “Software Carpentry: Lessons Learned”, “Data Carpentry: Workshops to Increase Data Literacy for Researchers” and “Library Carpentry: software skills training for library professionals”“.
Similarities and Differences between The Carpentries Lesson Programs
All lesson programs under The Carpentries share the same core values. Their aligned missions are accomplished by running accessible, inclusive training workshops; teaching openly available, high-quality, community-developed lessons; and fostering an active, inclusive, diverse instructor community that promotes and models reproducible research as a community norm.
Similarities between Data Carpentry, Library Carpentry, and Software Carpentry workshops include:
- a focus on technical skills,
- a two-day format taught by volunteer instructors, and
- a focus on filling gaps in current training for learners.
The major differences between Data Carpentry, Library Carpentry, and Software Carpentry workshops are their content and intended audience. Their similarities and differences are depicted in this diagram:
What is a Carpentries Workshop? The Rules.
Using the Names and Logos
The names “Data Carpentry”, “Library Carpentry”, and “Software Carpentry” and their respective logos are all trademarked. You may only call a workshop a Data Carpentry, Library Carpentry, or Software Carpentry workshop if it meets the requirements outlined on The Carpentries website.
Note that as long as you have at least one certified Instructor, the other instructors and helpers at a branded workshop do not have to be certified. We rely on your judgement as a certified Instructor to recruit and orient volunteers who will support you in implementing The Carpentries values and practices. We do expect you to have at least one co-Instructor and helpers, even if they are not certified instructors.
Local Support
There is a helpful list for planning here in the handbook Helper Checklist and Suggestions. We recommend at least a 1:8 helper-to-learner ratio for in-person workshops and more (e.g. 1:5) if teaching online.
Materials
All Carpentries lesson materials are freely available under a permissive open license. This means that you may use them in contexts outside of a Carpentries workshop (e.g. as material introduced into a longer course, as a standalone 2-3 hour session, as homework exercises, etc.) provided you cite the original source.
It is only when you want to run a branded Carpentries workshop using the materials that the workshop requirements are in effect. Other workshops may be described as being “Carpentries-based”, using Carpentries materials, etc.
Reporting a ‘Mix and Match’ Workshop
If you do decide to self-organise a workshop of any length that does not fit the requirements of a lesson program but does draw from our officially recognized Data Carpentry, Library Carpentry, or Software Carpentry lessons, we would still like to know about it! This helps us to better evaluate our impact, and also to understand what the community wants and needs from our materials. You can report your “mix-and-match” workshop to us (and take advantage of our pre- and post- assessment surveys!) by selecting “Register a self-organised workshop” on our workshop request page.
At this time we are not seeking registration for lessons taught from The Carpentries Incubator or Carpentries Labs.
Carpentries Jargon Review
As our community has evolved and its work has emerged, a vocabulary has built up around it. Many of the words we use have common meanings that are interchangeable elsewhere, but have come to mean very specific things in our community.
Test yourself!
As a class or in groups, see how many of the following terms you can define.
- Lesson
- Episode
- Workshop
- Lesson Program
- Instructor
- (Instructor) Trainer
This should take about 5 minutes.
How to Organise a Carpentries Workshop Locally
Briefly, there are two types of Carpentries workshops: centrally-organised and self-organised. You can read (and hopefully have already read) about these on our website.
Centrally organised workshops are included in institutional membership packages and can also be requested separately for a fee. Since The Carpentries will recruit Instructors to teach, this is a great way to host workshops before your local Instructor team feels fully prepared to run a complete workshop independently, or to host workshops beyond the areas of expertise you may have locally.
If you have enough local Instructors available to organise your own workshop, you can run a self-organised workshop at any time at no cost. If you would like to recruit additional Instructors or Helpers, this blog post has guidelines for using Carpentries communications channels. Registering your workshop with us allows you to use The Carpentries branding, includes our pre- and post- workshop surveys and results for your workshop, and ensures that all Instructors and Helpers in our database have the experience recorded in their profile. Registering your workshop also helps us: reporting on our global impact is vital to our future funding opportunities, allowing us to continue to provide and develop materials and opportunities for you.
Once you have selected your workshop type, consult The Carpentries Handbook for more resources to support your organising effort. The Carpentries Handbook is the definitive source for policies and information, including tips, checklists, and points of contact for nearly all Carpentries-related activities. A few examples of useful content include:
- template emails and checklists for Hosts, Instructors, and Helpers in The Carpentries Handbook: Teaching and Hosting
- policies, many of which affect Instructors and workshops, including
- the instructor no-show policy which is important to read before signing up for your first workshop
As The Carpentries grows and changes in response to a complex global legal landscape, our policies and procedures are likely to change. Be sure to check back for policy changes, and keep in touch on our communications channels to stay abreast of the latest updates!
Teaching Opportunities: Local and Global
Many Instructors aim to teach within a local community and do not want to travel. In that case, you will coordinate with your community to gain access to teaching opportunities through locally organised workshops.
If you want to be presented with opportunities to teach outside your community – locally or far from home, be sure to join our Instructors mailing list. This is how we recruit Instructors to teach in centrally-organised workshops around the world.
The Carpentries can not guarantee that all Instructors who respond to recruitment calls will be selected, and depending on your area these opportunities may be scarce. If you want to get started right away, consider organizing your own workshop or even teaching a single lesson with a few friends. If your friends have not been through Instructor Training, you will need to set aside some time to help them understand how best to support your efforts.
Explain to a partner
With a partner, take turns asking and answering the question: “I want to organize a workshop! What will I need to do?” One partner should ask about a self-organised workshop, and the other can ask about a centrally-organised workshop. If you have a third person, they can help out with follow-up questions or answers as needed.
When you encounter new questions during this process, be sure to write them in the Etherpad.
Leave about 10 minutes for this discussion.
Setting Out On Your Own… Together: Lesson Incubation
Maybe this instructor training has inspired you to go home and write your own fantastic lesson! If you would like to model it after the Software, Data and Library Carpentry lesson format, you can find a template and instructions in The Carpentries lesson example repository, and a place to develop it in The Carpentries Incubator.
Any lesson that uses The Carpentries lesson template, follows our Code of Conduct, and is licensed either CC-BY or CC-0 can be hosted in The Carpentries Incubator. Another resource, The Carpentries Curriculum Development Handbook, provides a guide to the backwards design approach we recommend for lesson development.
A Culture of Contribution
In the same way that we hope to promote research practices that are open, collaborative, and reproducible through our technical trainings, The Carpentries community aims to embody a culture of openness, sharing, and continual pursuit of best practices. We draw together the collective expertise of all who join us to collaborate on new lessons, share resources, and maintain our lessons with small and large fixes and improvements as we go.
When you join our community by contributing, you join an amazing group of people. Whether you are contributing through our repositories, communications channels, or by joining a meeting or taking on a role, you will find other people like you who care about The Carpentries core values and want to make a difference. Your efforts, small and large, will combine with theirs to make the work of this organisation possible.
Whatever your interests or strengths, we hope you will find a place where you can grow with us!
Community Roles
Select one role from the list below that interests you. Using the the descriptions on The Carpentries community website, write
- a short definition of the role and 2) a question that you have (or that you imagine someone else might have) about the role. Are there roles you would like to see that are not listed? Note that, too!
- Executive Council
- Mentors
- Instructor Trainers
- Lesson Developers
- Code of Conduct Committee
- Instructor Development Committee
- Community Facilitators
- Maintainers
This exercise should take about 5 minutes.
Keeping In Touch
There are a dizzying number of ways to listen and communicate with The Carpentries communities. It is not necessary to follow all of them! Everyone has their own favorite ways to keep in touch, and we do our best to make that possible.
Want to listen?
- Sign up for our newsletter
- Follow us on Twitter, Facebook, or LinkedIn
Want to interact (or listen with options to engage)?
- Join our Slack organisation
- Join our Email lists (start with “Discuss”!)
Want to join meetings (to meet new people or listen in)?
- Sign up for Community Discussions (or just drop in if there is space!) or other events when announced
- Explore taking on one of the Roles identified above
Get Connected
Take a couple of minutes to sign up for The Carpentries channels you want to stay involved with on this page: https://carpentries.org/connect/ When you are done, share a channel you find interesting or useful on the Etherpad.
This exercise should take about 5 minutes.
Key Points
- The Carpentries materials are all openly licensed, but names and logos are trademarked.
- Carpentries workshops must cover core concepts, have at least one certified Instructor, and use our pre- and post-workshop surveys.
- Guidance for teaching and hosting workshops is provided in The Carpentries Handbook.
Content from Part 3 Break
Last updated on 2023-07-26 | Edit this page
Estimated time: 0 minutes
Take a break. If you can, move around and look at something away from your screen to give your eyes a rest.
Content from Live Coding is a Skill
Last updated on 2023-07-26 | Edit this page
Estimated time: 65 minutes
One of the cornerstones of The Carpentries teaching is live coding: instructors do not use slides to teach coding, but work through the lesson material, typing in the code or instructions, with the workshop participants following along. This section explains how it works, why we use it, and gives general tips for an effective participatory live coding presentation. We will finish this section by practicing ourselves and providing feedback for each other.
Overview
Questions
- Why do we teach using participatory live coding?
Objectives
- Explain the advantages and limitations of participatory live coding.
- Summarize the key dos and do nots of participatory live coding.
- Demonstrate participatory live coding.
Why Participatory Live Coding?
We do not use slides in our lessons. Instead, instructors plug their laptop into the projector and work through the lesson, typing in the code, reformatting data, and talking as we go. This is called “live coding”. However, the instructor is not live coding in a vacuum. Importantly, learners are strongly encouraged to “code-along” with the instructor. We refer to the practice of having the instructor live code and the learners code along as “participatory live coding” or, less formally, ‘code-along sessions’.
Anticipate the Impact
List some advantages and challenges of participatory live coding from both a learner’s and an instructor’s point of view in the Etherpad.
This discussion should take about 5 minutes.
Some advantages are:
- Watching a program being written is more compelling than watching someone page through slides that present bits and pieces of the same code.
- It enables instructors to be more responsive to “what if?” questions. Where a slide deck is like a railway track, participatory live coding allows instructors to go off-road and follow their learners’ interests.
- Lateral knowledge transfer: participatory live coding facilitates the transfer of tacit knowledge – people learn more than we realized we were teaching by watching how instructors do things.
- It slows the instructor down: if she has to type in the program as she goes along, she can only go twice as fast as her learners, rather than ten-fold faster as she could with slides.
- Learners get to see instructors’ mistakes and how to diagnose and correct them. Novices are going to spend most of their time doing this, but it is left out of most textbooks.
Some challenges are:
- It requires instructors to be able to improvise when things go wrong or when learners have questions not directly addressed in the text of the lesson.
- It can be hard for learners to listen and type at the same time, due
to the
split-attention effect we discussed earlier. This is why it is very important that instructors first explain what they are going to do, then say what they are typing as they type it, and then explain what they did again afterwards. - It may take a bit of practice for instructors to get used to thinking aloud while coding in front of an audience.
Live coding fits well into the practice-feedback model we have been discussing - by providing learners with continuous opportunities for practice (every time they type in a line of code) and continuous feedback (their code either works or fails with an error message). It is important to keep in mind, however, that feedback is not helpful if you cannot understand it. Many error messages are obscure and not written with novices in mind. Continue to use the strategies for error framing that we learned earlier to make sure this feedback is useful to learners.
Debugging as a skill – while learners may have negative associations with “mistakes” or “typos”, it may be useful to re-frame troubleshooting as the routine process of finding and fixing “bugs”.
Learning to parse error messages is an important step in developing debugging skills.
Intentional vs accidental errors - It can be useful to intentionally demonstrate common mistakes and error messages. Alternatively, mistakes made by the Instructor or learners can offer useful opportunities to learn about and positively frame errors.
Compare and Contrast
Watch this first participatory live coding demo video: https://youtu.be/bXxBeNkKmJE and this second demo video: https://youtu.be/SkPmwe_WjeY as a group and then summarize your feedback on both in the Etherpad. Use the 2x2 rubric for feedback we discussed earlier.
In the videos, the bash shell for loop is taught, and it
is assumed learners are familiar with how to use a variable, the
head command and the content of the
basilisk.dat and unicorn.dat files.
Note: Sometimes sounds in the room can be poor. Turning on closed captioning by pressing the cc button will improve the accessibility of these videos.
This exercise and discussion should take about 15 minutes.
The instructor will lead a discussion about the videos and your feedback on them, making sure that the points of the Top Ten Tips below have been made.
Top Ten Tips for Participatory Live Coding in a Workshop
- Stand up and move around the room if possible. This makes the experience more interactive and less monotonous. Use a microphone if one is available to make it easier for people with hearing difficulties to hear you.
- Go slowly. For every command you type, every word of code you write, every menu item or website button you click, say out loud what you are doing while you do it. Then point to the command and its output on the screen and go through it a second time. This slows you down and allows learners to copy what you do, or to catch up. Do not copy-paste code.
- Mirror your learners’ environment. Try to create an environment that is as similar as possible to what your learners have to reduce cognitive load. Avoid using keyboard shortcuts.
- Use your screen wisely. Use a big font, and maximize the window. A black font on a white background works better than a light font on a dark background. When the bottom of the projector screen is at the same height, or below, the heads of the learners, people in the back will not be able to see the lower parts. Draw up the bottom of your window(s) to compensate. Pay attention to the lighting (not too dark, no lights directly on/above the presenter’s screen) and if needed, re-position the tables so all learners can see the screen, and helpers can easily reach all learners.
- Use illustrations to help learners understand and organize the material. You can also generate the illustrations on the board as you progress through the material. This allows you to build up diagrams, making them increasingly complex in parallel with the material you are teaching. It helps learners understand the material, makes for a more lively workshop and gathers the learners’ attention to you as well.
- Turn off notifications on your laptop and phone.
- Stick to the lesson material. The core Carpentries lessons are developed collaboratively by many instructors and tried and tested at many workshops. This means they are very streamlined - which is great when you start teaching them for the first time. It may be tempting to deviate from the material because you would like to show a neat trick, or demonstrate some alternative way of doing something. Do not do this, since there is a fair chance you will run into something unexpected that you then have to explain. If you really want to use something outside of the material, try it out thoroughly before the workshop: run through the lesson as you would during the actual teaching and test the effect of your modification. Some instructors use printouts of the lesson material during teaching. Others use a second device (tablet or laptop) when teaching, on which they can view their notes and the Etherpad session. This seems to be more reliable than displaying one virtual desktop while flipping back and forth to another.
- Leave no learner behind. You will learn later in the workshop how sticky notes can be used to gauge learners’ progress and understanding.
- Embrace mistakes. No matter how well prepared you are, you will make mistakes. This is OK! Use these opportunities to do error framing and to help your learners learn the art of troubleshooting.
- Have fun! It is OK to use humor and improvisation to liven up the workshop. This becomes easier when you are more familiar with the material, and more relaxed. Start small, even just saying ‘that was fun’ after something worked well is a good start.
Read more in Ten quick tips for teaching with participatory live-coding
Practice Teaching
- Split into groups of three.
- Assign roles, which will rotate: presenter, timekeeper, note-taker.
- Have each group member teach 3 minutes of your chosen lesson episode using live coding. For this exercise, your peers will not “code-along.” Before you begin, briefly describe what you will be teaching and what has been learned previously. Do not record this exercise.
- After each person finishes, each group member should share feedback (starting with themselves) using the same 2x2 rubric introduced in part 2 The timekeeper should keep feedback discussion to about 1 minute per person; this may leave some time at the end for general discussion. The note-taker should record feedback in the Etherpad.
- Trade off roles.
This exercise should take about 25 minutes.
Key Points
- Live coding forces the instructor to slow down.
- Coding-along gives learners continuous practice and feedback.
- Mistakes made during participatory live coding are valuable learning opportunities.
Content from Preparing to Teach
Last updated on 2023-07-26 | Edit this page
Estimated time: 45 minutes
Building Teaching Skill
Overview
Questions
- How should I prepare to teach?
Objectives
- Create a profile for a learner in your workshop.
- Critically analyze a learning objective for your workshop.
- Identify checkpoints in a lesson for formative assessment.
In this training we have discussed many cognitive principles and teaching practices that guide the design and implementation of Carpentries Workshops. We hope you are feeling excited and optimistic about putting those concepts to work! One thing we have emphasized is that teaching is a skill - and a complex one at that. Whether you are new to teaching or skilled in certain methods, adding new features takes time, effort, and deliberate practice. In this episode, we will walk through some suggestions about how to prepare yourself for success in the classroom.
As in other sections, we will not discuss technical preparation. Carefully reviewing the content of your workshop is important! However, it is common for new Instructors to over-prepare on technical content – which can be endless! – and under-prepare the learner-centered elements of their teaching practice. If you encounter questions that you can’t answer, demonstrating how you Google things may earn surprisingly positive feedback! In contrast, neglecting to attend to the audience usually has much more serious consequences for learning and morale. When you prepare to teach, we therefore suggest setting aside time before deeply reviewing your technical content to plan your approach to instruction.
A note on cutting
This episode is a common place to Trainers to cut while preparing to teach. That’s not because this is not important – this page is a valuable resource – but we feel this is one of the sections that trainees can use effectively as a resource when actually preparing for a workshop, even without spending a lot of time doing activities on this material during their Instructor Training event.
Anticipate Your Audience
To teach effectively, you have to know who you are teaching. You may have a broad idea about the type of audience you expect. You may (we hope!) have a plan to learn a few things about your participants after a class has begun. However, in thinking about your learners, it is also important to consider them in a broader context and in a way that you are not able to fully explore in your classroom. It can be helpful to reserve time to think through ways in which learners’ experiences and needs may be similar to or different from your own, or from each others.

Imagine a Learner
Take a moment to silently imagine a learner who might attend your workshop. What is their background? What problem do they face? What will they gain from attending your workshop?
This exercise should take about 2 minutes.
As you strive to anticipate and understand your audience, it is useful to recognize that you will never know everything about the individuals who come into your classroom. You will not be informed about their hopes and fears beyond what they choose to present. You will never know the full spectrum of neurodiversity represented in your workshop. You will not know who is going through a rough break-up, who struggles with an abusive work environment, who has a sick baby at home, or who skipped breakfast to save money that morning. What challenges might affect your imaginary person? Thinking deeply about learners as people can help you prepare to bring your best self and provide an inclusive environment for everyone.
Remember Your Pre-Workshop Surveys
The Carpentries strives to create useful assessment instruments that can help you plan and understand your workshop. Pre-survey data will likely accumulate right up to the start of your workshop. Be sure to check the links sent by The Carpentries Workshop Administration Team for the most up-to-date information about your trainees. If you think our surveys could benefit from new or different questions, please let us know!
Examine Learning Objectives
All Carpentries lessons should have learning objectives listed at the top of each episode. Did you notice these in your lesson? In the most cases they are quite specific about what a learner should be able to do by the end of the episode. This is helpful in both designing extra formative assessments and in evaluating possible additions or digressions for appropriateness.
Carpentries learning objectives should target novice learners. This typically means that the actions specified by the learning objective should be basic and uncomplicated. These might include words like “recognize,” “distinguish,” or “use.” They typically do not include words like “design,” “evaluate,” or “break down” because these imply more complex cognitive actions even where the focal content is the same.
Evaluate Learning Objectives
Select one learning objective from the episode you’ve used for teaching practice. Copy it into the Etherpad then add numbers below your objective to address the following:
- Suppose a learner had mastered this objective, and wanted to try something more cognitively challenging on the exact same topic (i.e. not a next step in a workflow). Identify an objective they could work towards next.
- Suppose a learner struggled to meet the specified objective. What might they be missing? Identify one more fundamental thing a learner needs to be able to do in order to be successful in meeting this objective.
This exercise should take about 10 minutes.
Some answers above may include words like “know” and “understand.” Surely this is the objective of all teaching! However, these terms are quite difficult to use when it comes time to assess whether a learner has met that objective. They are also quite ambiguous with regard to the level of understanding to be achieved. Where you encounter these, consider how they may be improved by making them specific to an outcome that is clearly achievable and readily assessed.
Beware the Urge to Complicate
When experts teach, they are often eager to advance their learners to
higher cognitive levels where challenges seem more interesting or
valuable. If the learning objectives in your lesson seem a bit dull, you
can understand the appeal! And the goal is laudable. However, teaching
is an incremental process, and giving in to this urge can result in
skipping steps (see “expert awareness gap” in previous episodes),
leaving novice learners in a state of cognitive overload.
‘Higher order’ tasks like synthesis or creation rely on more fundamental
levels of understanding, and are therefore prone to failure when applied
too soon. Awareness of exactly what underlying knowledge is required at
each step will help you to avoid asking too much. For more guidance on
identifying the “level” of a particular task, we recommend having a look
at one of many excellent references on Bloom’s Taxonomy.
Prepare to Use Formative Assessments
When a learning objective has been met, everyone should know about it! You, as an Instructor, can be satisfied that your teaching has successfully translated into learning. For learners, recognizing that they have successfully learned something is motivating and it also supports their ability to monitor their own progress – this awareness, or metacognition, is especially key to supporting continued learning beyond the classroom. However, not all lessons have checkpoints built in where such progress is made clear. Where they do, they can pass unnoticed in the absence of focused recognition.
Where are your Checkpoints?
Have a look at your learning objective again and identify where in the lesson that objective should reasonably be achieved.
This exercise should take about 5 minutes.
Now that you have identified one point where formative assessment may be useful, take a moment to consider how it might be used most effectively.
Assessment is for Everyone
How might you apply formative assessment to:
a) verify that that achievement has been met by all and
b) make learners aware of their accomplishment?
Keep in mind that formative assessment can take many forms, including
multiple choice questions, other exercises, spontaneous questions and
calls for sticky notes. Write some notes or thoughts about this process
in the Etherpad for discussion.
This exercise and discussion should take about 10 minutes.
How Frequent?
Instructors should use a formative assessment ideally every 5 minutes and at least every 10-15 minutes in order to make sure that the class is actually learning. Since the average attention span is usually only this long, formative assessments also help break up instructional time and re-focus attention. Formative assessments can also be used preemptively: if you start a class with a question and everyone can answer it correctly, then you can safely skip the part of the lecture in which you were going to explain something that your learners already know.
“Do You Understand?” is Ineffective as a Formative Assessment
Learners are often reluctant to admit when they do not understand. Furthermore, self-assessments of skill in the absence of formative assessment are often inaccurate because of the Dunning-Kruger effect: the less people know about a subject, the less accurate their estimate of their knowledge is. Therefore, if you ask a room full of people “Do you understand?” the result will invariably be a number of ‘yes’ responses (many of them inaccurate) which tend to drown out a variable amount of silence. Instead, a targeted formative assessment takes the inaccuracy and stress of self-judgement away and demonstrates to all whether the learners’ level of understanding has met the instructor’s goal.
Prepare to Cut
Collaborative maintenance of curriculum materials allows The Carpentries to maintain up-to-date workshops in a rapidly changing world. We hope you will join in to support our Maintainers in overseeing this process, and even consider becoming a curriculum Maintainer yourself! However, there is one down-side to collaborative upkeep: adding content is a much more fun way to contribute than proposing content to remove. Every workshop moves at its own pace, but if you are following our recommendations to go slowly and pause for formative assessment, it is likely that you will have to make cuts in what you plan to teach. Indeed, despite our best efforts at maintaining this curriculum, your Instructor Trainers may well have had to make cuts to make space for great conversations or extra questions in this training!
There are many ways to make cuts in a workshop, and they can have variable knock-on effects to watch out for. A little advance planning goes a long way to avoid making mistakes when you start cutting things ‘on the fly.’
- Keep breaks on time even if your content is split awkwardly around them. Delaying breaks can demotivate your audience and disrupt plans they may make around announced break times.
- Watch out for dependencies if you skip a step. It may not be a step they needed to know about, but it may generate or re-name a file that is used in later episodes.
- Leave time to wrap up your workshop even if this means cutting even more content. We will talk about this more shortly.
- Do not speed up if you are running behind! All curricula are freely available so learners can visit content they have missed; this means there is very little to be gained by “quickly covering” (but not actually teaching) content.
- Communicate with your team about what you plan to cut, or what you decided to leave out. Do not assume anyone will notice if you skip something. They may be able to find a way to fit certain concepts in with later content if they know it has been missed.
- Communicate with your learners about where they can find skipped content and whether any help may be available to support their independent work. Cutting content may make them feel anxious, but it will help for them to know how to follow up.
Review the Instructor Notes
Many of The Carpentries lessons have instructor’s notes, with
information from instructors who have already taught the material. This
can be a valuable resource when preparing lessons, especially when
teaching a lesson for the first time.
The instructor notes are linked on each lesson page under the “Extras”
pull down menu. In addition, configuration problems and other technical
hurdles common across multiple lessons are detailed in
this community-developed page along with suggested solutions. This
link is built into each workshop website as well for easy access by
learners and during workshops. When you find new problems or solutions,
please contribute!
Review Prior Feedback
When is the best time to review your post-workshop survey responses and other feedback that you received during a workshop? We certainly recommend taking time to do this after a workshop, while your memories are still fresh. However, we also recommend having a look again before you teach your next workshop. This will help refresh your memory of all that went well (yay!) as well as challenges you faced and learners who struggled at certain points. What will you keep the same, and what will you do differently? Just a few moments of reflective practice with prior feedback will go a long way towards building your skill as a teacher and making each workshop you teach better than the last.
Repetition vs. Reflective Practice
The idea that ten thousand hours of practice will make someone an expert in some field is widely known, but reality is much more complex. Practice is not doing the same thing over and over again: practice is doing similar but subtly different things, getting feedback, and then changing behavior in response to that feedback to get cumulatively better. Doing the same thing over and over again is much more likely to solidify bad habits than perfect performance. This is why we emphasize practice and feedback for learners at our workshops and for trainees in our Instructor Training program.
Connect With Your Team
Are you teaching with some of the same team-members you taught with previously? If so, this is a great time for collaborative feedback review! Depending on your team’s preferences, many of the independent preparation steps described here can be carried out collaboratively or at least in good company. In addition, we will talk about how to prepare with your team to create a cohesive classroom experience in a later episode.
Minute Cards Revisited
Use your sticky notes to write minute cards as discussed in part 1.
Key Points
- To teach effectively, you have to know who you are teaching.
- Good learning objectives identify specific events that can be evaluated through formative assessment.
- A good exercise informs Learners and Instructors when an objective is achieved.
Content from End Part 3
Last updated on 2023-07-26 | Edit this page
Estimated time: 0 minutes
Take a break. If you can, move around and look at something away from your screen to give your eyes a rest.
Content from More Practice Live Coding
Last updated on 2023-07-26 | Edit this page
Estimated time: 45 minutes
Continuing our theme of developing practical Carpentries teaching skills, this section provides another chance to practice live coding, to go through the process of observing and giving feedback, and to make changes to how we teach based on the feedback of others.
Overview
Questions
- How did you change your teaching in response to feedback?
Objectives
- Use feedback to improve your teaching.
Round Two
- Before splitting into groups, read the rubric that is given to
Instructor Trainers as a suggested framework for evaluating the online
teaching demonstration sessions that are part of Instructor
checkout.
https://carpentries.github.io/instructor-training/demos_rubric/. (Note: demos are not scored, so this rubric is for advisory purposes only.) What questions do you have? - Return to your groups and repeat the previous live coding exercise, re-teaching the same content as before. This time, the presenter should incorporate changes based on feedback received, and everyone should try to ‘level up’ their feedback using the rubric for teaching demos.
- When you are finished, add some thoughts on this process to the Etherpad: What did you change? Did it work better or worse with the change? How might you do it if you were to teach it again?
This exercise should take about 10 minutes for rubric discussion, 25 minutes for teaching, and 10 minutes for de-brief.
Key Points
- (Reflective) Practice makes perfect.
Content from Working With Your Team
Last updated on 2023-07-26 | Edit this page
Estimated time: 70 minutes
Never Teach Alone
Overview
Questions
- What are the challenges of managing a heterogeneous classroom?
- What should we do if there is a Code of Conduct violation?
- What does it mean to be a co-Instructor?
- How does an instructional team prepare for a workshop?
Objectives
- Identify potential challenges of teaching learners with very different backgrounds and skill levels.
- Locate resources to direct your response if someone at your workshop violates the Code of Conduct.
- Identify workshop roles and responsibilities for your team.
- Use The Carpentries workshop website template instructions to start creating a website.
One of the greatest strengths of Carpentries workshops compared with many other instructional settings is that workshops are prepared and executed by more than one person. We ask that at least two Instructors teach in every workshop, and some workshops may have many more! During the workshop, you should also have a crew of Helpers to answer questions individually, elevate common problems for general discussion, and make sure the pacing works for everyone.
The people who are planning and executing your workshop with you can really lighten the load! They are also there to help if you find yourself in a sticky situation. However, from logistics planning to delicate problem solving, a little planning goes a long way, and all co-Instructors should be in agreement about how they will support each other in engaging challenges. In this episode, we will discuss examples, strategies, and resources for handling challenges you may face in the classroom. We will also take some time to discuss planning logistics, and (time permitting) everyone will have an opportunity to try out our instructions for setting up a workshop website.
Look under your chair.
The Instructional Team
A typical Carpentries workshop includes 3 roles; sometimes individuals may choose to play more than one role. Each workshop should have:
- A Host who organizes the workshop logistics
- Two or more Instructors who plan and execute workshop instruction
- Helpers who support learners during the workshop
Hosting
We will not spend a lot of time talking about the host role, because most of what they do is not directly related to teaching. However, this is a significant role in any workshop. A suggested checklist for this role is in The Carpentries Handbook.
When Instructors self-organise a workshop, they sometimes find themselves playing the role of Host as well as Instructor. We recommend avoiding this if possible, because hosting responsibilities will subtract from the time you have to prepare and teach.
If you cannot find someone else to bear full responsibility for the Host role, consider recruiting help for specific tasks. This may include involving helpers in advance of the workshop, or exploring institutional support for event logistics like registration, snack delivery, helper coordination, and emergency contact.
Instructors: Co-teaching Models
Co-teaching describes any situation in which two teachers work together in the same classroom. There are many ways to do this; we use the following methods most frequently:
Team teaching: Both teachers deliver a single stream of content in tandem, taking turns the way that musicians taking solos would.
Teach and assist: Teacher A teaches while Teacher B moves around the classroom to help learners.
“Teach and assist” is most common, in part because people are accustomed to teaching alone! However, “Team teaching” can be a fun way to lead together as well. Team teaching can be particularly helpful when two Instructors have very different strengths, creating a more balanced experience overall. This may also be worth considering for self-organised workshops if a co-Instructor has not yet been certified.
Helpers
Helpers are usually recruited from a local community by the Host of a workshop. Helpers may be involved prior to the day of the workshop, but often they simply show up. In most cases, helpers are expected to attend for the full workshop, but in some communities they may come and go during different segments.
Helpers can assist in a variety of ways. They may:
- help learners with setup and installation
- answer questions during exercises
- monitor the room to spot people who may need help (indicated by a sticky note or otherwise)
- monitor the shared notes and either answer questions there or remind the Instructor to do so during breaks
In order to help effectively, helpers need to be onboarded to the basic elements of Carpentries teaching practices. The helper checklist includes a short list of “Teaching Rules” that may be shared with helpers. However, you will also want to make sure they are informed about key logistics and classroom practices.
Carpentries Classroom Practices
Carpentries Instructors have many choices about how to teach. However, there are a few teaching practices that are expected in all Carpentries workshops. These include:
Starting with the Code of Conduct
Looking for language to introduce the Code of Conduct during your workshop? The summary view in The Carpentries Handbook is a great template.
Participatory Instruction & Hands-off Help
Whether you are live coding, as we will discuss in more detail soon, or teaching other content, your learners should be actively working along with you wherever possible. Similarly, when receiving assistance, learners should be doing the typing whenever possible.
Learners Use Their Own Machines
Learners tell us that it is important to them to leave the workshop with their own machine set up to do real work. We therefore continue to teach on all three major platforms (Linux, Mac OS X, and Windows), even though it would be simpler to require learners to use just one.
We have experimented with virtual machines (VMs) on learners’ computers to reduce installation problems, but those introduce problems of their own: older or smaller machines simply are not fast enough, and learners often struggle to switch back and forth between two different sets of keyboard shortcuts for things like copying and pasting.
Some instructors use Virtual Private Servers (VPS) over Secure Shell (SSH) or web browser pages instead. This solves the installation issues, but makes us dependent on host institutions’ WiFi (which can be unreliable), and has the issues mentioned above with things like keyboard shortcuts.
Sticky Notes
At in-person workshops, two different colors of paper sticky notes are given to each learner. These act as ‘flags’ that may be placed on a laptop screen to indicate when a learner needs help or when they have completed a task and are ready to move on. This is better than having people raise their hands because:
- it is more discreet (which means they are more likely to actually do it),
- they can keep working while their flag is raised, and
- the instructor can quickly see from the front of the room what state
the class is in.
Active and frequent requests are most effective in getting learners to actually use these well (e.g. “please put up a blue sticky note if you completed the last step, and a yellow sticky note if you need help.”).
In online workshops, Zoom has a green “✓” and red “x” under “reactions” that may be used in place of sticky notes.
Accessibility of Sticky Notes
Once upon a time, Carpentries workshops commonly used red and green sticky notes because of their common symbolism for “stop” and “go.” However, we have learned and grown! We strongly encourage you to get sticky notes in colors other than red and green (e.g. blue and yellow), because learners, helpers, and Instructors with colorblindness may have difficulty distinguishing red from green. Some Instructors have also had great fun with differently-shaped sticky notes (stars and squares, thumbs up that can be turned into thumbs down stickies etc.).
Formative Assessment
Calling for sticky notes is one kind of formative assessment! But it does not give you detailed information about how learners are progressing.
Breaks (ideally with snacks)
Two-day workshops often fit best in busy schedules, allowing an
intensive burst of dedicated time and energy. However, “intensive” is a
key word – two day workshops are intense! In addition to minding your
pacing, it is important to schedule breaks, and to take them on time. In
addition to allowing vital rest and social time, this will also allow
learners to attend to work and personal matters at predictable
times.
At in-person workshops, beverages and snacks to suit a range of dietary
needs are highly recommended. This may mean charging a small fee for
your workshop to cover the cost.
Sticky Situations 1: Learners at Many Levels
Carpentries workshops target novices, but participants from a variety of backgrounds and technical skill levels will often sign up for workshops. Some may be novices in one technology (e.g. git), but competent or even expert in another (e.g. R). As an Instructor, you will need to be attentive to this range in your learners’ prior skill level. “Meeting learners where they are” can seem like an impossible challenge under these circumstances! But with a solid team approach you will be surprised at how many people can come away feeling satisfied that their time was well spent.
What Are the Challenges?
What are some of the challenges you might expect when teaching learners with a broad range of expertise? Add your thoughts in the Etherpad.
This discussion should take about 5 minutes.
Here are some strategies Carpentries Instructors have generated to deal with this issue:
- Be sure that workshop advertisements communicate its level clearly by describing not only the topics (e.g. plotting in R), but also the specific skills and tasks (i.e. the learning objectives). If advanced learners do sign up anyway (and they may!), this will be an informed choice.
- Consider creating “beginner” and “advanced” options for exercises. Learners who finish the “beginner” exercise can then challenge themselves with a next step.
- During class, encourage learners to help others nearby when they feel comfortable doing so. Teaching is a great way to level up learning (one of many reasons why Carpentries Instructors choose to teach!). Note that you will need an icebreaker before most learners will take this advice.
- Do not let advanced learners take over the conversation during class, no matter how interesting it may be. This can alienate novices and consumes precious time. Advanced questions and comments can be politely reserved for breaks, addressed individually by helpers or the co-Instructor, or typed in the Etherpad for present or future follow-up.
- The helpers and non-teaching co-Instructor(s) should be vigilant for learners who are falling behind and intervene early so that they do not become frustrated and give up. Frequent reminders to put up sticky notes for “ok” or “I’m stuck” will support your team in targeting problems in time.
No class can possibly meet all individual training needs. However, it is entirely possible for total beginners and advanced learners to come away happy from the same workshop. Beginners may not yet feel competent, but they may build a mental model of the domain and develop confidence that they can learn these skills because they have successfully walked through them. Advanced learners may enjoy picking up “tips and tricks” or having their own self-taught approaches validated. They may also enjoy connecting with your workshop community, and might consider becoming Carpentries Instructors themselves!
Dealing effectively with different skill levels does take some planning. However, with appropriate advertising and team cohesion on priorities and strategies, your workshop can be a worthwhile experience for everyone.
Sticky Situations 2: Code of Conduct Violations
As discussed in an earlier episode, the Carpentries uses a Code of Conduct as a tool to create an explicitly inclusive learning environment. This works well! But while the Code of Conduct may deter some kinds of bad behavior, any public event carries a risk that someone will say or do something that causes harm.
A critical function of the Code of Conduct is to ensure that our community does not tolerate or encourage the persistence of harmful behaviors. In order for the code to work well, incidents must be reported. Note that it is not the responsibility of the reporter to determine whether a Code of Conduct violation has occurred; when in doubt, it is best to report an incident and allow the Code of Conduct Committee to make that determination.
Rarely, your instructional team may encounter a Code of Conduct violation during a workshop. In addition to reporting this incident, you will need to decide how and when to respond in the moment. While any individual may take it upon themselves to respond, team coordination can both lighten the load and improve the outcome. We encourage you to discuss an approach to managing Code of Conduct violations with your instructional team in advance.
Know Your Resources
- Take 5 minutes to read through the Code of Conduct Incident Response Guidelines: https://docs.carpentries.org/topic_folders/policies/incident-response.html
- Discuss what you have read in small groups. As questions arise, you may wish to refer to our complete Code of Conduct section in The Carpentries Handbook: https://docs.carpentries.org/topic_folders/policies/index_coc.html or to the Transparency Reports released by The Carpentries Code of Conduct Committee: https://github.com/carpentries/executive-council-info/tree/master/code-of-conduct-transparency-reports
- What kinds of things could your instructional team agree upon in advance of your workshop?
- What questions do you have about CoC enforcement?
- Write some notes in the Etherpad.
This discussion should take about 10 minutes.
Fortunately, Code of Conduct violations have been extremely rare in our community. We think that this is because emphasizing our values up front really does make a difference.
We hope that this preliminary introduction will help you work with your team to decide on a response in case you encounter a violation, and will support you in reporting incidents to prevent their recurrence. Thorough preparation to manage a difficult situation is useful for any leadership role, but is beyond the scope of this training event. Because this challenge is not unique to Instructors, The Carpentries is currently working to address this unmet training need more broadly across our community through development of a Code of Conduct Facilitator role. Follow our communications channels to learn about additional opportunities for training in this area.
Know your Local Laws and Policies
While all Carpentries-branded workshops fall under The Carpentries Code of Conduct, they are also subject to laws, policies, and guidelines specific to the institutions, states, and countries where they are hosted. In some cases, this may prevent people from being able to promise confidentiality because they are legally required to report certain types of incidents (e.g. “mandatory reporters” in the USA).
Planning Together
Planning a workshop can be at least as much fun as teaching one. Why? Because this is the stage at which you get to connect with the amazing people on your instructional team! One reason why people love the workshop you are taking right now is because they get to meet other Carpentries trainees – people with shared interests and enthusiasm for sharing technical skills. Yes, there is work to do when planning a workshop! But there is much to be gained in sharing the process.
Teaching Together - Nuts and Bolts
With a partner, imagine that you are planning a workshop together. For this exercise, you may assume that your workshop has a separate, designated Host.
- How would you prepare to teach a workshop together?
- How would you coordinate with other members of your instructional team (e.g. Host, Helpers)?
- What kinds of things will you do to support each other during the workshop? What won’t you do?
Record some notes, and share your thoughts with the group. This exercise should take about 10 minutes.
Coordinate who is teaching what, sufficiently in advance that both instructors are confident in their preparation.
Coordinate with your instructional team. Hosts will need information from you to advertise the workshop. Helpers will need to know what you expect from them. More communication is better, but it is also important to respect people’s time.
If you have time to do some advance preparation together, try drawing a concept map together or teaching a short snippet of the lessons for each other.
Discuss in advance if you will provide feedback to each other and how to do so (see notes above).
If it will not cause cognitive overload for you (the instructors), work out a couple of hand signals to communicate. “You are going too fast”, “speak up”, “that learner needs help”, and, “It is time for a bathroom break” are all useful.
The person who is not teaching should not interrupt, offer corrections, elaborations, or amusing personal anecdotes, or do anything else to distract from what the person teaching at the time is doing or saying. The one exception is that it is sometimes helpful to ask leading questions, particularly if the learners seem unsure of themselves.
For Carpentries workshops, a single instructor usually teaches for a half-day stretch (2-3 hours). You can alternate more frequently, but each person should teach for at least 10-15 minutes at a stretch, since learners may be distracted by more frequent interleaving.
Each person should take a couple of minutes before they start teaching to see what their partner is going to teach after they are done. This allows each instructor to set up their partner’s material without covering it themselves.
Whenever possible, the person who is not teaching should stay engaged with the class. Monitor the shared notes, keep an eye on the learners to see who is struggling, jot down some feedback to give your teaching partner at the next break - anything that contributes to the lesson is better than anything that does not. It is easier for the other instructor to take a break to catch up on outside work (like email) if there are at least three instructors or sufficient helpers to make sure that the main instructor is supported.
In teaching as in life, shared misery is lessened and shared joy increased; take a few minutes when the class is over to either congratulate or commiserate with each other. In that moment, no-one will better understand how pleased you are at helping someone understand how loops work, or how disappointed you are that you just could not get software to install on that one learner’s laptop, than the person you just taught with.
Setting up a Workshop Website
In addition to planning how the workshop will go, someone on your instructional team will be charged with creating a workshop website. This website helps your learners to know what to expect. It also helps The Carpentries to keep track of your workshop and to credit everyone on your team.
The Carpentries maintains a template repository for these websites with step-by-step instructions for setting them up.
Practice With The Carpentries Infrastructure
For this activity, your Trainer will put you in groups, but you may choose whether to work together or independently. If you work independently, you can still use your group as a resource to ask questions as they emerge.
Go to the workshop template repository: https://github.com/carpentries/workshop-template
If you have a GitHub account (or don’t mind creating one) and are comfortable doing so, follow the directions to begin creating a workshop website using your local location and today’s date.
Alternatively, have a look at the video tutorial linked on the instructions page. With any time remaining, have a look at the websites for upcoming Carpentries workshops on our website: https://carpentries.org/upcoming_workshops/
Add your questions and thoughts on this process to the Etherpad. If you created a workshop website, add the link there as well.
This exercise should take about 15 minutes.
Note: Sometimes web browsers will cache the workshop webpage, so when you make changes in GitHub, they do not show up on the workshop webpage immediately. Two ways to avoid this are to use a “private” or “incognito” mode in your web browser or by following these instructions to bypass your browser cache: https://en.wikipedia.org/wiki/Wikipedia:Bypass_your_cache.
You may also wish to create an Etherpad for your workshop (or other
Carpentries-related event), preferably using the same workshop id used
when creating the workshop website. When you point a browser to a url at
https://pad.carpentries.org/workshop-id (e.g.,
https://pad.carpentries.org/2022-02-22-berlin) you will
either arrive at an existing Etherpad by that name or a brand new
Etherpad with basic Carpentries information at the top.
Note that there are pros and cons to using Etherpad. Pads do occasionally freeze or crash, so we recommend creating a backup copy. Otherwise, Etherpads persist indefinitely, so they may be used for further reference after a workshop.
Key Points
- Team work takes work, but allows you to share the load and build connections.
- Working with a broad range of learners can be challenging, but there are many ways to keep a classroom happy and motivated.
- The instructional team decides how to respond to Code-of-Conduct incidents during a workshop; all violations should be reported to The Carpentries Code of Conduct committee for follow-up.
Content from Part 4 Break
Last updated on 2023-07-26 | Edit this page
Estimated time: 0 minutes
Take a break. If you can, move around and look at something away from your screen to give your eyes a rest.
Content from Launches and Landings
Last updated on 2023-07-26 | Edit this page
Estimated time: 40 minutes
When preparing to teach a workshop, it is normal to focus on the content. We hope that our discussions so far have also encouraged you to prepare your delivery, creating plans to listen and respond to learners during a workshop. But within that, there are two time points that make a big difference to a workshop experience: the introduction and the conclusion. Because these take time away from content instruction, it can be tempting to avoid investing precious preparation and class time to these sections. However, a strong introduction sets the tone for your workshop, teaches learners how to engage, and inspires confidence that learners will get what they need. A solid conclusion helps learners to solidify what they have learned and plan their next steps, and sends the everyone – including Instructors and Helpers – home with a sense of accomplishment. In this section, we will work together to identify ingredients that can make these moments stand out and dedicate some practice time as well.
Overview
Questions
- How do you actually start a workshop?
Objectives
- Connect goals of an introduction with options for content and delivery.
- Practice a short introduction.
- Identify worthwhile elements of a workshop conclusion.
Launching your Workshop: The Introduction
Take a moment to think back to a course or workshop you really liked, think about how it began. Your impression on the first day of a course probably matched that of the rest of the course. It also probably stands out in your memory far more than the rest of the course! This is due to a feature of memory known as the primacy effect. Opening experiences make a difference in the short and long term – introductions set the tone for the workshop and the path for learning.
Introducing a workshop is an exciting and empowering moment! It can also be intimidating. Having a plan helps relieve stress and get you started. Even in the face of early technical issues (which is common at the start of a workshop), you can have a chance to reset with something you are comfortable and ready for.
What is in an Introduction?
Get into small groups (3-4 people) and discuss the questions below. Take notes on your answers in the Etherpad.
- What do you hope to accomplish in a workshop introduction?
- What information do you need to include in an introduction to accomplish these goals?
After 5 minutes, come together, and combine ideas as a large group.
Finally, compare your ideas with the list of topics below. Did you miss anything? Did you come up with something that is not listed below?
- Set positive first impressions
- Introduce yourself effectively (and have other workshop leaders do the same)
- Clarify learning objectives and expectations
- Help learners learn about each other
- Set the tone for the workshop
- Collect baseline data on learners’ knowledge and motivation
- Whet learners’ appetite for workshop content
- Inform Learners of Logistics
Learning Objectives For your Introduction
It can feel like the Introduction is “just” something you have to get through in order to get started on the “real” workshop content. But, chances are that many of the goals you identified in the activity above involved teaching information or procedures that you want learners to know, or learning things about your audience. This means that everything you have learned about teaching and learning applies here, too. Short term memory? Check! Cognitive overload? Check!
Learning objectives usually omit introductory content – after all, these do not typically relate to our long term goals. The content of the introduction may not even be relevant once the workshop has finished! But if we did include the Introduction, what would those learning objectives look like?
After the introduction learners should:
- be able to predict the type of instruction
- know what will be taught
- understand what will be required of them
- believe that they can learn from the workshop
- be aware of the schedule
The instructional team should:
- know who is participating in the workshop and what their expectations are
- have an initial impression of how learners respond to participation prompts and what will be needed to encourage them to engage
Setting the Stage
These objectives can be met in many ways; many of them can be addressed at the same time. As you consider the approach you will take, take a step back to consider the big picture. How will learners perceive your classroom environment? A few things to pay attention to as you include:
Your attire. This is one of those things that “should not matter” but, in reality, clothing has a powerful influence on perceptions of everything from credibility to kindness. Be comfortable, be intentional, and convey what you want to communicate. (Also, check the weather, and make no assumptions about thermostats in an unfamiliar classroom!)
The physical environment. Are you in a small classroom or a large, impersonal lecture hall? How are the seats arranged? Physical features may be beyond your control, but they still contribute to your learner’s impressions. How can you help? (Note: if you are in an online environment, structural features can also impact your workshop experience! What are those features, and how can you modify or moderate their impact?)
Your use of the few minutes before class. Is the instructional team present and welcoming, or rushing in frantically to a waiting crowd?
Your introduction of yourself. Planning this out can help you be intentional about what to include – and what not to! A few things you may want to convey include
- your experience or related areas of work
- how formal/informal you want to be
- how available you will be to the learners
- your enthusiasm for the subject
- your motivations for teaching
Introductions for Everyone
If you’re teaching a typical Carpentries workshop, then you are probably not teaching alone! Make sure that everyone involved in the workshop - instructors, helpers, organizers - has a chance to introduce themselves at some point. If you spread out introductions across sections or have people coming and going, it helps to build in a reminder to create time later on.
Your doubts. Sometimes if you have doubts about how the workshop will go, either because you are new to teaching or because you are aware of potential problems, this may come across (intentionally or unintentionally) during your introduction. Sharing such vulnerabilities judiciously can help keep learners on your side when problems do arise. However, there is also a risk of undermining learner confidence. Thinking this through in advance can keep you from oversharing in a moment of anxiety!
The classroom community. Becoming familiar with other participants helps learners relax and engage, breaking down fear and supporting a sense of belonging. Icebreakers can seem silly and they do take time, but even a lightweight activity makes a big difference. This also sets the tone for an active workshop, which can be especially important if your curriculum does not offer early opportunities for interaction.
Example Icebreaker
Here is one example of an icebreaker you can use: Have everyone turn to a partner and introduce themselves with their name, one word about their research (e.g.’microbes’, ‘dogs’, ‘vectors’, ‘stars’) and a thing they are proud of that they made.
Head here for more examples of Icebreakers.
Teaching Your Trajectory: Workshop 101
Clearly establishing expectations at the outset orients learners to participate actively and helps them use their time productively. Keep in mind that critical information will need to be communicated more than once! This information should also be present in your workshop documentation and/or collaborative notes.
Describe the prerequisites (if any).
Share the schedule and logistics. Post lunch and break times, and stick to them! Share bathroom & lactation room locations and any other instructions specific to your workshop. Demonstrating a commitment to accessibility at this point will help learners feel more comfortable making additional requests as needed.
Communicate the workshop structure, including learning objectives and hands-on approach. If your instructional team has distinct roles in the workshop (e.g. “notetaker” vs “roaming helper”, be sure to introduce them, too.
Communicate your expectations for learners, including:
- how to follow the Code of Conduct
- ways to ask for help
- ways to give feedback to the instructional team
Collect and share baseline data on learners. If you are teaching an official Carpentries workshop, you should have received the results of your pre-assessment surveys -- these can be helpful in planning your workshop! Even so, you may have additional questions, and there will always be learners who did not fill out the survey. Sharing and discussing these data with learners can help to combat imposter syndrome and let them know that they are welcome ‘as they are’.
Share some advice for success – including your confidence that they can do it! If you have a range of skill backgrounds, this is a good opportunity to offer differentiated advice on how to make the most of the experience, e.g. suggesting that intermediate learners build their skills by helping a neighbour or considering more advanced questions to be discussed during the breaks.
Whet learners’ appetites for workshop content. In most cases, your learners chose to attend this workshop, but they may yet be unclear on whether it will be worthwhile. This is a great chance to get them excited about the prospect of learning what you have to teach!
Practice Your Introduction
Imagine you have completed instructor training and you are about to teach a full lesson around the material you have been practicing teaching during this training.
- Write out some notes, covering a few of the topics described above:
- Introduce yourself effectively
- Clarify learning objectives and expectations
- Set the tone for the workshop
- Return to your groups of 2 or 3 and each give 2 minutes of your introduction. (5-6 min)
- After each introduction, briefly share feedback, reserving extensive discussion for after all have had a turn to present.
This exercise will take about 15 minutes.
The Art of a Smooth Landing
Your workshop almost certainly had some highs and lows. If you followed our advice about going slowly, it is also likely that you will be pressed for time at the end! Out of respect for all involved, it is important that you end your workshop on time. Even if you have not met your content goals, there are far more valuable ways to spend the last 15-20 minutes of a course than squeezing in one last command or bit of advice.
Brainstorm: Making the Last Moments Count
You have made it to the end of your workshop! Everyone is exhausted and their brains are full. You could cover more content… or you could use the last few minutes in another way.
In the Etherpad, write down one thing you could do at the end of a workshop. What is the value of spending time on that thing? If you have time after writing down your idea, read through the others in the Etherpad. If you have another idea that has not been written down yet, add it to the list.
This exercise will take about 5 minutes.
- Close and save files. Where can those files be found, and how can learners pick up independently where you left off?
- Reflect on learning. This can help learners to solidify key concepts they have learned, making them easier to remember. It may also flush out a few last questions.
- Plan next steps. Does the local community have resources to support continued learning? Do you have advice for how learners might continue on their own? Even if you have no advice, asking learners to take a moment to discuss their own plans can support them in taking a next step sooner rather than later.
- Reiterate where the lesson materials can be found, and encourage
them to apply at least one of the skills to their own work within the
next few days. Potential examples include:
- Use R to reproduce an analysis that was previously done with a spreadsheet application;
- Write a lab notebook entry in R-markdown;
- Backup a thesis or manuscript by storing it on a remote server with a version control system; and
- Log in to a remote machine and run an analysis there.
- Collect feedback. Minute cards, one-up-one-down, and making time for Carpentries post-assessment surveys will support your continuing development as an Instructor as well as our continuing development of Carpentries programs. This can also support or complement a reflection activity.
- Check with the workshop host to see if they have any closing words or instructions they would like to share.
- Celebrate everyone’s hard work. Thank your learners for helping each other, for staying motivated and persevering with you! Thank your helpers – keep a list of names handy if you might forget them. Enjoy the applause, and give everyone a moment to bask in praise for a job well done.
Introduction materials are adapted from Carnegie Mellon Eberly Center Teaching Excellence & Educational Innovation
Key Points
- A planned introduction is key to creating a functional workshop environment.
- Conclusions support reflective practice and set the stage for continued learning.
Content from Putting It Together
Last updated on 2023-07-26 | Edit this page
Estimated time: 20 minutes
We are almost done with our training! At this point, we have covered many, many topics around teaching and learning, especially in the context of Carpentries workshops.
Overview
Questions
- How are the teaching practices we have learned used in our workshops?
Objectives
- Organize your knowledge of teaching practices and create a plan for using these practices in a Carpentries workshop.
Carpentries instructors use a set of teaching techniques based on evidence from educational research. We have talked about some of these techniques explicitly (e.g. participatory live coding and formative assessment), and others we have been modeling throughout the workshop, without necessarily calling attention to what we were doing. Some of these teaching techniques are implemented at particular points in a workshop, while others are used throughout. Let us put together everything we have learned and organize these practices in terms of what parts of a workshop we need to be conscious of each of these strategies. In other words, let us put down on paper some of our mental model about teaching and learning, specifically in the Carpentries context.
Picking up the Pieces
Based on the content we’ve discussed throughout this workshop, add at least one item to each category below:
- Concepts/Theories
- Tools/Practices
This exercise can be done as a class and should take about 5 minutes.
Compare your list of topics with the list below. What is missing, either in your list or the one below?
Here is a non-exhaustive list of topics:
- novice, competent practitioner, expert
- mental model
- formative assessment
- expert awareness gap
- short-term and long-term memory
- cognitive load
- motivation
- demotivation
- error-framing
- life-long learning
- feedback
- lesson study
- Code of Conduct
- concept maps
- Multiple Choice Question (MCQ)
- peer instruction
- going slowly
- “just”
- accessibility
- sticky notes
- one-up, one-down
- pre- and post-workshop surveys
- participatory live coding
- introductions
Organize Your Knowledge
Use a concept map or other visual organiser of your choice to connect some of the concepts above. You don’t have to use them all! How are the terms you have chosen to include related to each other?
Work on this on your own. There is no “right answer” – this is about you building up a mental model, moving from “novice” to “competent practitioner”.
If you feel you have finished organizing your thoughts, try the next exercise.
This exercise should take about 5 minutes.
Parting Thoughts (optional)
If you did not think about these issues when organizing your topics in the previous exercise, now consider:
- How would you describe your mental model of teaching?
- Can you identify why each topic above applies to teaching for the Carpentries?
While there are many ways to think about the practice of teaching, we hope that this training has provided a model of teaching that is learner-centered. In other words, teaching is not really about the teacher, but the learners! The more we know about learner’s backgrounds, motivations, and how they learn (educational psychology) and what interventions can address these issues, the more effective our teaching can be. This also means that our model of teaching does not mean you need to be an expert in the content you are teaching or that you have to have a certain kind of personality – ANYONE can learn, practice and improve their teaching, as with any skill.
Key Points
- Having a plan makes it easier for you to remember to implement the important teaching practices you have learned.
Content from Wrapping Up
Last updated on 2023-07-26 | Edit this page
Estimated time: 10 minutes
Just as in our technical workshops, we collect feedback at the end of Instructor Training. This will help your Trainers continue to develop their skills and to participate in continually improving our curriculum. The Carpentries Surveys also provide vital information to The Carpentries Core Team and help us to report to our funders.
Overview
Questions
- What can we improve in this training?
Objectives
- Reflect on the course.
- Articulate constructive feedback.
One Up, One Down
Provide one up, one down feedback on the entire Instructor Training course. Remember:
- Say only one thing, and try not to duplicate. This gets harder for those who come later!
- Trainers should try not to respond, only record responses (e.g. in the Etherpad). This is also hard, but important!
This exercise should take about 10 minutes.
Minute Cards (optional alternative)
Please use your minute cards (sticky notes or virtual) to give your Trainers anonymous feedback directly.
This exercise should take 5 minutes.
Post Workshop Surveys
Assessment is very important to us! Please take the remaining time to complete this ~5 minute post-workshop survey.
Thank You!
Thank you for sharing your time with us! The Carpentries Instructor Training is, like so many things we do, a community-created experience. Your contributions and efforts in participating in this course have made a difference already! We hope it has been valuable and enjoyable for you, and we look forward to having you as Carpentries Instructors!
Key Points
- Feedback applies to all kinds of learning, including learning how to teach.